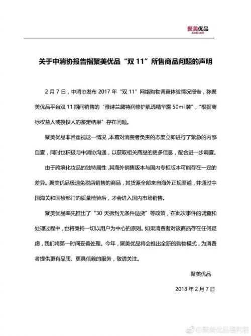
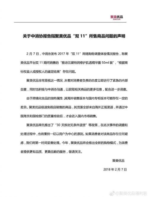
2月7日,中国消费者协会发布的《2017年“双11”网络购物价格、质量、售后服务》显示,聚美优品、网易考拉海购、蜜芽网、拼多多、贝贝网、国美
京东,用的少,身边很多人都说物流快,一般东西质量都不错,适合买急用的东西吧,难得出什么差错,如果你怕麻烦怕售后在京东买应该不错,京东我以前最喜欢的是抢以前10点那个99-50的话费券,现在因为不缺什么话费,很少在上面买东西,售后不知道,总之京东不怎么赚钱商品也少,但一直被称赞质量,家里不太缺钱小康以上水平其实很多人喜欢用京东买衣服手机电脑之类的天猫,从初中开始用到高三,其实个人觉得天猫淘宝差不多,可能天猫的质量稍微好一点,但也很多就是挂羊头卖狗肉的,旗舰店里面正价商品未必真是正品,不过有时候优惠券多,搞个活动销量就大很多,最多就是那种返利网什么用大额内部券刷销量的,但这种冲量店铺通常质量不怎么样,这平台适合那种平价学生党或者家庭主妇淘货,适合买一些批发的小东西,像文具笔书包在上面买过,我不敢在上面买大物件,也有很多稀奇古怪的东西,如果你喜欢淘一些好玩的小玩意儿,或者没钱了决定买廉价但也许是二手货的东西,可以在上面买那种十多块钱二十多一件的衣服裙子,身边也有人觉得淘宝的好货不少,旗舰店的衣服和实体店对比差不多,多个好处可能就是几块钱的优惠券,但那个价格一般同质量好的东西实体店折扣下来更便
总结:专项优惠券,京东PLUS会员优于淘宝88VIP会员,网易考拉虽然没有明确券的数量,但以个人的用户使用经验来说,每个月的黑卡会员日和不定期
“海淘”商品涉嫌仿冒较多,聚美优品、网易考拉海购、蜜芽网、拼多多、贝贝网、国美在线、京东、淘宝的相关店铺均被发现涉嫌销售假货,部分售
2月7日,中国消费者协会发布的《2017年“双11”网络购物价格、质量、售后服务》显示,聚美优品、网易考拉海购、蜜芽网、拼多多、贝贝网、国美
京东全球购确实有假货,我也遇见过。首先收到假货申请退款是很容易的,但是全球购承诺的是退一罚四(详见:海外正品保证新 - 京东全品类专题活动-京东)我现在正在争取京东承诺的退一罚四,但遇见的问题也挺多,最麻烦的是全球购是香港子公司,起诉要去香港。12315也会因为是海淘产品拒绝受理,现在还在一步一步投诉中。投诉的方法有以下这些,一个一个投诉,不要一次都投诉了,注意保留通话录音:如果是第三方购买,维权时请直接联系京东1.京东投诉 邮件电话都行2.京东维权热线投诉(4006067733 )3.电子商务投诉维权平台(电子商务消费纠纷调解平台 原“中国电子商务用户投诉与维权公共服务平台” 网经社 网络经济服务平台 真的有用,我通常投诉就到这一步了,只有过一次没有解决才到12315)4.电子商务投诉维权平台不走绿色通道投诉5.全国12315互联网平台 (全国12315互联网平台) 5.1 如不受理则信访 中华人民共和国国家工商行政管理总局 如果还不能解决申请复核,还不成就 国家信访局 5.2 请仔细阅读《工商行政管理部门处理消费者投诉办法》,投诉时需要根据办法提出要求,比如要求“ 组织调解并出局调
天猫年货节派新年红包啦!长按复制口令¥fmJZbJbqMdI¥,打开淘宝即可领取红包!最高 除了天猫年货节、还有网易考拉、京东年货节、苏宁易购
主题:淘宝京东网易考拉究竟哪一个更靠谱啊[0] 收藏该帖 已收藏 №0 ☆==于2017-06-02 16:30:32留言☆ 内容: (注意:一次最多可提交三万字左右,且一次最多可提交三张尺寸在
海外购淘宝,京东,亚马逊,网易考拉 我来答 海外购淘宝,京东,亚马逊,网易考拉 50 我来答 匿名用户 2018-06-25 展开全部 这几个都可以的,你自己可以选择你觉得比较信任的一
买化妆品上淘宝,拼多多,京东,还是唯品会,聚美优品,网易考拉买最好,质量能保障正品的,不要太贵最好 我来答 买化妆品上淘宝,拼多多,京东,还是唯品会,聚美优品,网易考拉买最好

注意了,这些统统是假货!京东淘宝网易考拉在内
500x871 - 60KB - JPEG

中消协公布一批假货名单!京东淘宝网易考拉在
500x541 - 44KB - JPEG

当假货攻陷了考拉、京东、淘宝、聚美,没有点
604x603 - 38KB - JPEG

消协公布一批假货名单!京东淘宝网易考拉在内
500x668 - 38KB - JPEG

消协公布一批假货名单!京东淘宝网易考拉在内
500x541 - 54KB - JPEG

消协公布一批假货名单!京东淘宝网易考拉在内
500x333 - 31KB - JPEG
京东联盟,比网易考拉更靠谱,比淘宝客质量更有
572x404 - 22KB - JPEG
消协公布一批假货名单!京东淘宝网易考拉在内
500x354 - 30KB - JPEG
特别策划丨淘宝88vip、京东plus、网易考拉黑
640x936 - 57KB - JPEG
京东联盟,比网易考拉更靠谱,比淘宝客质量更有
607x378 - 22KB - JPEG

网易考拉加拿大鹅是假货拼多多淘宝低价,京东
640x955 - 48KB - JPEG

网易考拉加拿大鹅是假货拼多多淘宝低价,京东
640x753 - 94KB - JPEG
特别策划丨淘宝88vip、京东plus、网易考拉黑
640x807 - 64KB - JPEG
权威公布:3成海淘商品涉嫌造假,淘宝、京东、
640x428 - 54KB - JPEG

网易考拉加拿大鹅是假货拼多多淘宝低价,京东
640x494 - 32KB - JPEG