简述中央银行的功能中央银行的职能

中央银行的职能相关图片

中央银行的职能,中央银行的主要职能
560x350 - 63KB - JPEG

中国货币政策 15 年回顾:关于央行的职能、货币
640x328 - 23KB - JPEG

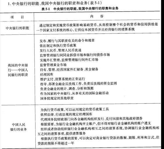
中央银行的职能、我国中央银行的职责和业务
562x513 - 53KB - JPEG

中央银行职能的转变
457x217 - 21KB - JPEG

的影响 货币当局资产负债表 (一)什么是央行资
660x450 - 99KB - JPEG

人民银行县支行建设.ppt
1152x864 - 52KB - PNG

中国人民银行的性质和职能_word文档在线阅读
642x343 - 31KB - JPEG

中央银行行使职能存在的问题
1080x810 - 89KB - JPEG

2017中国人民银行招考公告 招录总人数3609人
400x300 - 10KB - JPEG

中央银行主要职能有哪些
800x320 - 77KB - JPEG

路径选择:金融监管体制改革与央行职能下载 -
342x500 - 44KB - JPEG

中央银行性质与职能.ppt
1152x864 - 50KB - PNG

路径选择:金融监管体制改革与央行职能(谢平,中
137x200 - 18KB - JPEG

路径选择:金融监管体制改革与央行职能
270x270 - 15KB - JPEG

中国人民银行三大职能评述
1080x810 - 93KB - JPEG

中央银行的职能相关问答

简述中央银行的功能
答:稳定币值的重要责任。独占货币发行权是其最先具有的职能,也是其区别于普通商业银行的根本标志。货币发行权一经国家法律形式授予,中央银行即对保证货币流通的正常与稳
中央银行有什么职能?
答:因此,中央银行可以通过调节银行的信贷资金比较主动、积极地调节社会总供给和总需求,为国民经济的健康发展创造条件。 (2)金融监管 中央银行的金融监管职能,是指中央银
中央银行的职能有哪些?
答:金融监管并不是中央银行的产物。最早的金融监管是各国政府当局的职能,管理的主要内容是银行的注册登记和控制商业银行对银行券的发行。中央银行逐渐由商业银行中分离
人民银行职能
答:中国人民银行的主要职责为: (一)起草有关法律和行政法规;完善有关金融机构运行规则;发布与履行职责有关的命令和规章。 (二)依法制定和执行货币政策。 (三)监督管理银行
中央银行的性质和职能是什么?
答:这可以看作为对中央银行性质的基本概括。 二、中央银行的职能 (一)中央银行是发行的银行 中央银行是“发行的银行” 即指国家赋予中央银行集中与垄断货币发行的特权
央行三大职能有哪些?
答:帮助政府平衡财政收支。另外,中央银行还经理国库收支,保管国家的黄金储备和外汇储备。在有些国家,中央银行还承担着监督管理商业银行的职能。在我国,监督管理银行业的
中央银行会计职能
答:其与金融企业会计有着区别。 首先中央银行会计内容体现了中央银行“银行的银行”、“政府的银行”和“发行的银行”的职能作用; 其次中央银行会计不直接面对社会公众
如何理解央行职能
答:在新的三大职能中,维护金融稳定是这次三定方案新增加的一项内容。 这次调整后,央行职能最大的变化集中表现为强化了与制定和执行货币政策有关的职能。央行过去通过机
中央银行研究职能怎样理解
答:中央银行具有三项主要职能,这就是制定和执行货币金融政策、对金融活动实施监督管理和提供支付清算服务。 研究职能只能理解成,为了更好的制定和执行货币金融政策,对金

大家都在看

相关专题