大一上学期总结 文章来源 莲山课件 w w w.5 Y k J.COm 9 大一上学期总结 马江涛 时光 在紧张而又充分的复习周后,还不算太糟糕的期末考给这一学期画上了一个句号,但我觉
时间如流水,这话一点都不假。转瞬间,大一的上学期已经过去。我们不再是刚刚步入大 最忙碌的就是期末考试前两周,大家都在抓紧一切时间学习。正如众所周知“所谓大学,
大一上学期期末学习总结一学期的大一生活眨眼之间就过去了,头脑中还清晰的记着刚来时的情景,没想到这么快就面临期末考试。回想这四个月来我的学习生活,既清闲又忙碌,
1 大大大大大大大大大大大大一一一一一一一一一一一一上上上上上上上上上上上上学学学学学学学学学学学学期期期期期期期期期期期期总总总总总总总总总总总总结结结结
篇二:大一上学期期末总结 古语言“一寸光阴一寸金,寸金难买寸光阴”,确实时间这位“老人”总是行走的那么快,不知不觉我大一整个学年就要结束
文书文秘题目:大一上学期期末总结:自己选择的编辑:小小大学这半年的学习,我觉得本身“浑浑噩噩”的谁不渴望掌声,谁不羡慕一览众山之校然而,在收成以前,谁又看到过在暴风
大一上学期期末个人总结大一上学期期末个人总结大一上学期期末个人总结大一上学期期末个人总结传媒111 1109010101曹冉时光荏苒,转眼已从烈日炎炎的军训时光过渡到了
义、勇,今天学习啦小编给大家整理了大一上学期班级工作总结,谢谢大家对小编的支持 3.期末考试来临之际,大家学习很认真,都在十分认真的备考
篇一:大一上学期期末总结范文 进入大学以来,我首先积极端正思想态度,改变学习方法,调整生活规律,较快较好的适应了大学的学习生活氛围和环境,
大一上学期期末总结
640x260 - 21KB - JPEG

大一上学期学习生活总结-第1页
109x154 - 7KB - JPEG

大一心理学第一到第七章(上学期期末考试)_ne
993x1404 - 118KB - PNG

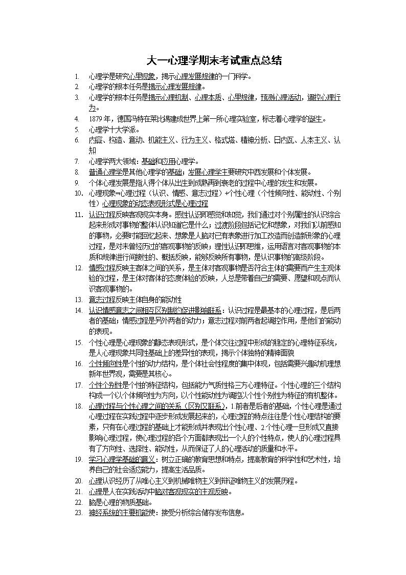
大一心理学第一到第七章(上学期期末考试重点
794x1123 - 65KB - PNG

大一上学期个人期末总结_冰点文库
109x154 - 7KB - JPEG

大一心理学第一到第七章[上学期期末考试重点
141x200 - 16KB - PNG

大一上学期期末自我总结 | 自我总结--精英家教
500x375 - 17KB - JPEG

大一上学期期末总结_1
800x1132 - 61KB - GIF

大一学年个人总结
400x300 - 14KB - JPEG

大一上学期思想汇报-第1页
109x154 - 7KB - JPEG

大三上学期学期末总结.doc
993x1404 - 106KB - PNG

大一高数
507x387 - 18KB - PNG

迎新工作总结_0.doc
993x1404 - 137KB - PNG

毛概大一上学期前四章简答题
109x154 - 7KB - JPEG

【学风建设】优良学风标兵班运船1402班:起航
600x450 - 40KB - JPEG