
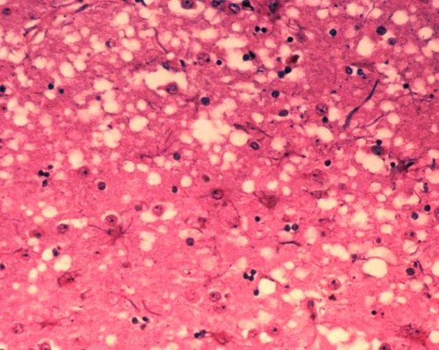
朊毒体病
300x217 - 13KB - JPEG

概念朊毒体.ppt
960x720 - 56KB - JPEG

千万分之一的罕见失眠症,导致澳洲一家6口人死
552x395 - 289KB - PNG

瘟疫公司朊病毒游戏中和现实中介绍_瘟疫公司
479x356 - 55KB - JPEG

新 疆2015年度中西医执业医师精华:朊毒体病的
993x1404 - 109KB - PNG

河南省2015年中西医执业医师精华:朊毒体感染
993x1404 - 76KB - PNG
梵高、尼采、林肯、同治帝全都被它折磨得痛不
554x310 - 36KB - JPEG

各类物品消毒灭菌.ppt
1152x864 - 320KB - PNG

第三届亚太地区疯牛病及其他朊毒体病研讨会在
500x332 - 23KB - JPEG
人的朊毒体蛋白质(hPrP),化学结构。与交往免
1300x1390 - 157KB - JPEG

朊毒体的含义与解释微生物网络字典
162x200 - 4KB - JPEG

5年上半年云南省中西医执业医师精华:朊毒体感
993x1404 - 112KB - PNG

感染手术的处理流程教程分析.ppt免费全文阅读
960x720 - 263KB - PNG

库鲁病的偏方_中华康网
500x263 - 19KB - JPEG

世界上有种怪病能让人在哈哈大笑中死去!
640x510 - 58KB - JPEG