
中国制造2025对飙工业互联网工业4.0-搜狐
600x713 - 72KB - JPEG

骁龙S4绞杀德州TI PadFone-Ascend P1评测
500x300 - 18KB - JPEG

苹果公司的产品趋势及 iPhone 6 竞争力分析
500x406 - 61KB - JPEG

先头部队关注度变化不大
639x480 - 98KB - PNG

如何通过SWOT分析法找出产品优劣势? - 新客网
561x262 - 27KB - JPEG

慧聪IT商务网-市场研究
440x217 - 4KB - GIF

【郑州东软睿道实训】- 郑州教育宝
565x346 - 28KB - JPEG

私人用户会选择红旗吗?红旗竞争力分析
620x355 - 56KB - JPEG

易观智库专题聚焦移动DSP 易传媒引领行业趋势-搜狐滚动
864x705 - 73KB - PNG

如何阻击对手?三星手机产品竞争力解析-三星竞争对手分析:诺基亚、MOTO
500x375 - 65.8KB - JPEG

产品低端地域特征明显 鲜奶企业竞争力分析-搜狐
600x433 - 28KB - JPEG

小米的新长征
646x348 - 25KB - JPEG

基于会计角度产品竞争力特性辨析.doc
993x1404 - 139KB - PNG

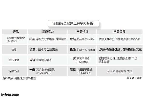
现阶段金融产品竞争力分析。 (曾子颖\/图)
600x400 - 40KB - JPEG

大棕熊终于来了柯迪亚克产品竞争力分析
600x530 - 275KB - JPEG
产品竞争力分析 5613935wrl|2011-12-11 |举报 专业文档 专业文档是百度文库认证用户/机构上传的专业性文档,文库VIP用户或购买专业文档下载特权礼包的其他会员用户可用专
竞争力,只有这样才能在市场竞争中立于不败之地。参考文献:陈国权.制造业先进生产方式与管理模式[M].北京:科学技术文献出版社,1998.王东爱.基于客户价值的产品竞争力分析
绘制GE矩阵,需要找出外部(行业吸引力)和内部(企业竞争力)因素,然后对各因素加权,得出衡量内部因素和市场吸引力外部因素的标准。当然,在开始搜集资料前仔细选择哪些有意
产 品 竞 争 力 分 析 P P T 模 板 徐展|2018-08-10 马上扫一扫 手机打开 随时查看 手机打开 徐展云计算工程师|总评分4.0|文档量41423|浏览量1060767+申请加V认证用知识赚钱
其他一些人已经解决了这个问题,但是在你开始之前,知道你为什么要进行竞争分析:尝试与竞争对手达成特征平衡(这种趋势在B2B /企业产品中很常见)?为赢得客户,你已经失去了竞争对手(反应缓慢增长或降低指标)?赢得长期考虑你和你的竞争对手的潜在客户(加速竞争性市场的增长)?弄清楚你需要做什么功能,是因为你缺乏创意(缺乏远见)?无论你的原因如何,需要采取一个重要的步骤进行任何竞争分析,并不一定要找你的竞争对手:先和你的用户或潜在客户交谈!你的客户是唯一的真实来源,将使你领先于其他的竞争对手。通过观察你的竞争对手,你的产品增量会比他们更好。因此,你不需要提供竞争对手的功能列表,建议做以下步骤:面试你的用户;使用用户关心的属性列表进行分析;根据这些属性评估自己的产品(你可以使用各种尺度进行此操作数字1-10标度,二进制是/否,定性高中低等级等);根据这些属性评估你的竞争对手的产品;通过使用简单的忽略匹配超过框架标记每个属性,确定哪些属性能够优胜于你的竞争对手?这是关于你的分析如何的电子表格: (在这里访问此模板,记得翻墙。)了解你的优势和竞争策略后,可以构建针对你选择的竞争性属性中解决用户问题的功能。
江苏出口产品竞争力分析 silkyear上传于2012-06-14|暂无评价|0|0|文档简介|举报 论文格式 阅读已结束,如果下载本文需要使用2下载券 下载 想免费下载本文?立即加入VIP 免下载
认可与信赖。作为广汽Acura最为重要的战略车型,CDX也通过越级产品力,让产品自身价值得以提升,进一步强化了其运动豪华细分市场的竞争力,推
一、产品的竞争能力分析包括成本优势和技术优势以及质量优势。 二、成本优势是指公 1、产品竞争力是指产品符合市场要求的程度,这种要求具体体现在消费者对产品各种竞