由广州市白云区松洲莎莉嘉摩托车配件商行提供,寻找更多相关的摩托车改装配件原车配件摩托车踏板车电动车通用 T10插口灯泡座产品价格厂家型号图片等信息就来传众网!

韩寒坐摩托车上耍帅 网友调侃:岳父别当电灯泡
483x359 - 31KB - JPEG

望国内早日统一标准-行车灯,交通事故,小型车,
550x357 - 14KB - JPEG

布拉德·皮特单手握把秀车技 白日开车灯拉风
530x794 - 159KB - JPEG

重庆摩帮改进车灯 新型LED能否用在摩托车上
300x199 - 10KB - JPEG

青海草原 软黄金 黑枸杞遭强行盗采
414x283 - 21KB - JPEG
深山电力巡线工的长征路
800x533 - 151KB - JPEG

中国境内20处诡异之地﹐够胆你就去﹗(9)
425x500 - 132KB - JPEG

青海数千人抢摘黑枸杞 扎伤看守员横扫300万亩
850x566 - 38KB - JPEG

青海数千人抢摘黑枸杞 扎伤看守员横扫300万亩
850x566 - 117KB - JPEG

青海数千人抢摘黑枸杞 扎伤看守员横扫300万亩
850x566 - 95KB - JPEG
2016 CES:宝马多项创新科技配备抢先看
620x414 - 36KB - JPEG

2016 CES:宝马多项创新科技配备抢先看
620x465 - 40KB - JPEG

张献忠沉银被盗案续﹕千里追击跨省追讨(6)_时
550x366 - 59KB - JPEG

政局联合蓬江交警冒雨清理胜利社区僵尸车还
850x550 - 236KB - JPEG

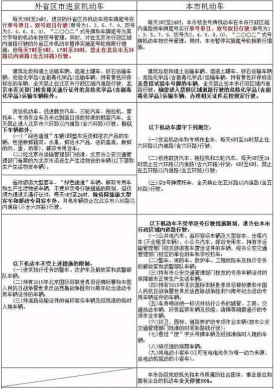
3时至24时 北京8月20日-9月3日限行措施
550x779 - 76KB - JPEG