
湛江城市定位升级 首次被列为广东副中心城市
550x354 - 39KB - JPEG

【山海华府】湛江城市定位升级 首次被列为广东副中心城市
550x477 - 48KB - JPEG

湛江升级为广东副中心城市,银帆旺铺抢滩湛江
550x407 - 53KB - JPEG

湛江城市定位升级 首次被列为广东副中心城市
475x550 - 89KB - JPEG

湛江城市定位升级 首次被列为广东副中心城市
393x550 - 72KB - JPEG

【山海华府】湛江城市定位升级 首次被列为广东副中心城市
550x501 - 61KB - JPEG

湛江城市定位升级 首次被列为广东副中心城市
368x240 - 20KB - JPEG

湛江城市定位升级 首次被列为广东副中心城市
550x505 - 94KB - JPEG

湛江城市定位升级 首次被列为广东副中心城市
550x504 - 75KB - JPEG

湛江首次被列为广东副中心城市
600x400 - 32KB - JPEG

湛江城市定位升级 首次被列为广东副中心城市
550x250 - 43KB - JPEG

湛江城市定位升级 首次被列为广东副中心城市
550x485 - 50KB - JPEG

【山海华府】湛江城市定位升级 首次被列为广东副中心城市
477x550 - 90KB - JPEG

【山海华府】湛江城市定位升级 首次被列为广东副中心城市
550x373 - 26KB - JPEG

【山海华府】湛江城市定位升级 首次被列为广东副中心城市
550x483 - 52KB - JPEG
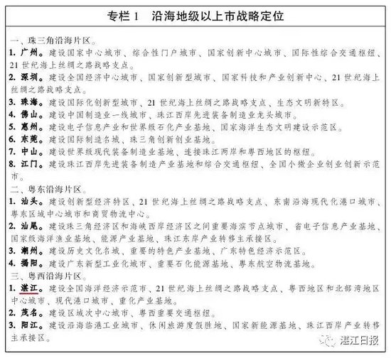
加快成长为名副其实的广东副中心城市 湛江市政协副主席、市发改局党组书记钟胜保: 《规划》的出台,对湛江
在建设广东副中心城市的道路上,湛江要提高站位,抢抓机遇,敢于担当,干在实处,加快发展。坚持发展第一
厉害了!省政府正式发文 首次将湛江列为广东副中心城市,湛江
目录:广东 特色:金沙湾是海岸景观与城市生活完美结合的综合性风景区,总面积20万平方米,绵延2.65公里,
根据这两点而选出的广东副中心城市是没错的。茂名,广东省辖地级市湛江还是中国海军南海舰队司令部所在地。
相信大家也看过里面的内容了↓除了纷纷发出了“首次”被评为广东副中心城市的讯息 于是,很多网友就问:
湛江被定为广东省副中心城市,这个消息传来,真的让人兴奋不已。这个定位的最要意义是,现时在广东,除了
湛江人,你的家已被列为广东省副中心城市啦~,广东省 副中心城市 湛江 开发区