天天特价
头条资讯
天猫超市
天猫国际
聚划算
淘宝直播
淘宝秒杀
国家补贴
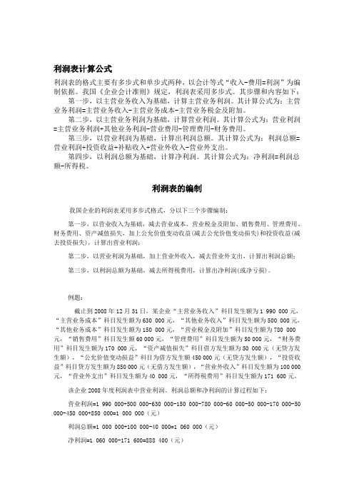
主营业务利润率计算公式
主营业务利润率计算公式的相关文章
丁俊晖今天斯诺克比赛_斯诺克80后竞争白热化!TOP3最大差距仅2冠 丁俊晖或彻底掉队?
雾霾ppt免费下载_ppt免费下载软件
王者荣耀沐浴视频_王者荣耀官方视频动画
坚果r1的摄像头_坚果r1摄像头改进了吗
盘古命他的女儿百花人称什么_盘古的女儿管百花,人称
詹姆斯球鞋买哪双_詹姆斯系列球鞋哪款最适合外场
巴哈伊教_巴哈伊
qq头像女生带帽伤感_qq头像女生失恋黑白
给新生儿见面礼说什么_女孩说白月光什么意思
湖北省中医院上班时间_湖北省中医院上午上班时间
怎么提高口才能力_怎样锻炼口才和表达能力
项目投资决策案例_项目投资决策程序
武汉e级足球教练培训报名_足坛教父
盖亚奥特曼大电影迪迦奥特曼奥特曼_迪迦奥特曼外传 远古复活的巨人
华为8plus与荣耀7x_华为7x和8plus
禹会区还原房二手房_临沂九中学区房二手房
周杰伦悼念高以翔_ 吴建豪悼念高以翔:这本不应该发生在你身上,我很生气
见齐思贤的意思_见齐思贤焉见不齐而内自省也
浙江电子税务局系统_浙江网上税务局官方网站
基金理财_买基金的都是大傻子
大家都在看
相关专题