电磁炉的工作原理

电磁炉的工作原理相关图片

电磁灶的工作原理介绍 电磁灶的电路原理图(图解)
1243x869 - 126KB - JPEG

美的电磁炉原理图
853x540 - 104KB - JPEG

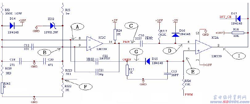
电磁炉的原理与维修-电子电路图,电子技术资料网站
370x201 - 19KB - JPEG

GCl6型格力电磁炉原理图_电路图_电子产品世界
1695x2304 - 1050KB - JPEG

电磁炉工作原理以及不加热的原因
500x311 - 17KB - JPEG

电磁灶的工作原理介绍 电磁灶的电路原理
982x496 - 60KB - JPEG

电磁炉工作原理及其维修方法
340x286 - 10KB - JPEG

电磁炉工作原理--电磁炉维修哪家强?
580x373 - 44KB - JPEG

电磁炉工作原理及其维修方法
750x410 - 33KB - JPEG

电磁炉电路原理图其它
2426x1403 - 354KB - JPEG

电磁炉工作原理--电磁炉维修哪家强?
597x451 - 71KB - JPEG

商用电磁炉工作原理及组成
1101x513 - 247KB - PNG

温度传感器在电磁炉中的应用-温度传感
573x381 - 17KB - JPEG

电磁炉的工作原理是什么,用手摸会很烫吗
640x315 - 33KB - JPEG

电磁炉工作原理与故障分析下篇(多图)
811x339 - 43KB - JPEG

电磁炉的工作原理相关问答

暂无相关问答

大家都在看

相关专题