托福跟雅思的区别

托福跟雅思的区别相关图片

托福雅思差异大汇总
1014x511 - 99KB - PNG

课程,济南启德考培ACT培训-雅思托福培训
635x422 - 175KB - JPEG

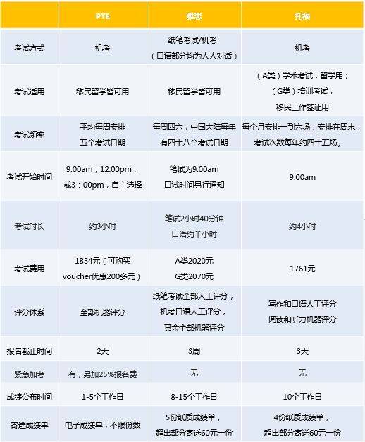
雅思、托福、PTE应该选哪个?区别在哪?哪
518x627 - 47KB - JPEG

热议:雅思PK新托福该如何选择(图)
400x411 - 69KB - JPEG

托福雅思考试图片素材
800x557 - 124KB - JPEG

托福和雅思的区别_课外知识
798x326 - 63KB - JPEG

托福雅思暑假培训手机海报帮学生辅导功课
508x800 - 126KB - JPEG

托福跟雅思的区别大吗?具体细节分析-乐清
558x345 - 49KB - JPEG

雅思和托福考试区别及总分数换算表
582x488 - 40KB - JPEG

雅思托福海报图片
683x1024 - 870KB - JPEG

【雅思托福一对一图片】雅思托福一对一
300x300 - 16KB - JPEG

雅思托福考试
1500x500 - 122KB - JPEG

雅思托福培训班海报设计设计模板素材
800x1200 - 602KB - PNG

东莞雅思托福培训班哪家好
840x372 - 220KB - PNG

托福和雅思的区别有哪些?
430x270 - 16KB - JPEG

托福跟雅思的区别相关问答

暂无相关问答

大家都在看

相关专题