开关电源电路原理图

开关电源电路原理图相关图片

简单的开关电源电路图大全(六款简单的开关电源电路设计原理图详解)AC
619x424 - 82KB - PNG

15V恒压恒流式输出开关电源电路原理图- 电源资讯- 15V恒压恒流式输出开关
741x407 - 137KB - PNG

低噪声开关电源原理图_电路图_电子产品世界
1803x1017 - 330KB - JPEG

开关电源电路图图片大全
600x408 - 97KB - JPEG

常见开关电源电路设计汇总(几款模拟电路设计原理图) - 全文 - 开关电源电路 -
931x503 - 47KB - PNG

隔离式开关稳压电源电路原理图_电路图_电子产品世界
750x504 - 230KB - JPEG

【图】基于MC3423的反激式开关电源电路的原理图电源电路 电路图 维库电子市场网
1110x643 - 215KB - JPEG

开关稳压电源-原理,设计与应用电路-电子发烧友网
670x342 - 50KB - PNG

海尔H32E07液晶彩电开关电源 - 精通维修下载
2712x4128 - 1548KB - JPEG

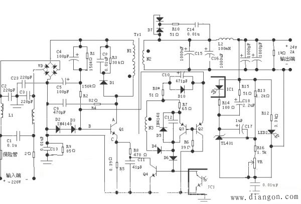
一款12V 2A开关电源电路原理图
1004x367 - 39KB - JPEG

【图】用废节能灯改制开关电源电路开关稳压电源 电路图 维库电子市场网
750x317 - 164KB - JPEG

【图】30W回扫式开关电源电路图电源电路 电路图 维库电子市场网
592x411 - 129KB - JPEG

开关电源原理图_word文档在线阅读与下载_免费文档
464x301 - 33KB - PNG

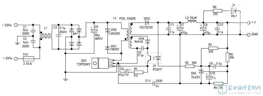
松下DVD-999 DVD视盘机开关电源电路原理- 家电维修资料网
944x916 - 116KB - JPEG

飞利浦彩色电视机开关电源电路原理图--电子产品世界手机版
625x362 - 140KB - JPEG

开关电源电路原理图相关问答

暂无相关问答

大家都在看

相关专题