挨的组词_趟的组词

挨的组词相关图片

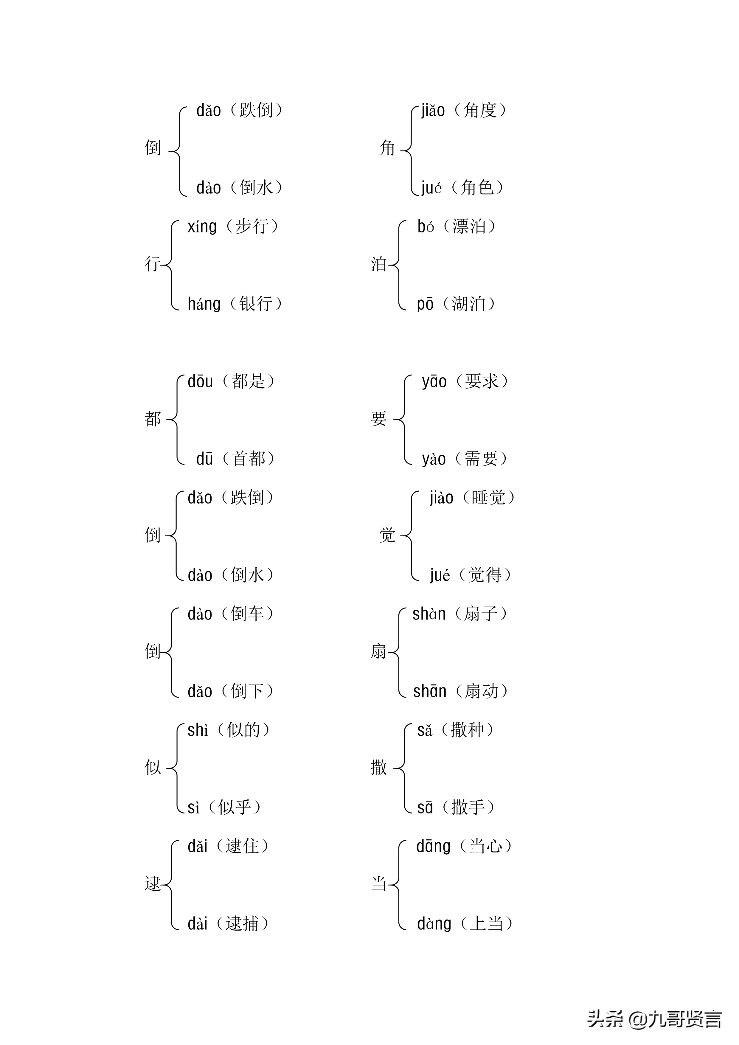
小学低年级从A到Z常用多音字组词汇总
640x589 - 54KB - JPEG

人教(部编版)二年级下册语文多音字组词
2480x3507 - 350KB - JPEG

ai的第三声【挨】怎么组词_360问答
608x498 - 29KB - PNG

四年级语文下册生字带拼音并组词,寒假
1080x1529 - 122KB - JPEG

语文90分,小学生奇葩组词火了,老师:让你
640x480 - 55KB - JPEG

苏教版)小学语文四年级上册生字词词语组词
1080x1527 - 154KB - JPEG

题(看拼音、多音字、组词、填空)180607
1080x1527 - 111KB - JPEG

小学生组词太成熟,老师果断扣分,网友看
385x735 - 52KB - JPEG

焦点小组词云
1023x682 - 395KB - JPEG

六年级语文(上册)形近字组词,孩子提高必备
1080x1528 - 188KB - JPEG

2018部编版小学一年级语文下册生字组词
640x905 - 63KB - JPEG

低字组词图片素材
740x527 - 43KB - JPEG

人教版小学语文四年级下册生字组词汇总
640x480 - 51KB - JPEG

六年级语文(上册)形近字组词,孩子提高必备
1080x1528 - 173KB - JPEG

小学六年级语文上册多音字组词
1654x2339 - 172KB - JPEG

挨的组词相关问答

挨怎么组词
答:组词、挨打、挨着、挨批、挨整、挨边、挨近、 挨次、挨家、挨版克、挨挤、挨骂、挨饿、、挨靠。权读音:āi、 ái,部外笔画:7画,五笔86&98:RCTD笔顺编号:12154311
挨的多音字组词
答:挨有两种读音,一种读āi,一种读ái 。读āi可以组词成 挨光 āi guāng ,挨近 āi jìn 。 ái 可以组词成 挨打 ái dǎ 挨饿 ái è 挨揍 ái zòu 挨骂 ái mà 希望采纳,谢
用挨组词
答:挨光 挨打 挨近 挨饿 挨个 挨排 挨骂 挨揍 挨次 挨门 挨批 挨边 挨克 挨拶 挨挤 挨身 挨肩 挨户 挨整 挨斗 挨延 挨耐 挨贡 挨靠 挨也 挨匝 挨磨 挨黑 挨蓝 挨倚 挨牌 挨推 挨擦 挨
挨多音字怎么组词
答:挨光 āi guāng 挨挨挤挤 āi ái jǐ jǐ 挨家挨户 āi jiā āi hù 挨近 āi jìn 挨打 ái dǎ 挨饿 ái è 忍饥挨饿 rěn jī ái è 挨骂 ái mà
挨的组词
答:挨光 挨打 挨近 挨饿 挨个 挨排 挨揍 挨骂 挨次 挨批 挨拶 挨边 挨门 挨挤 挨克 挨肩 挨身 挨整 挨斗 挨延 挨户 挨靠 挨耐 挨磨 挨贡 挨也 挨匝 挨牌 挨晚 挨擦 挨黑 挨蓝 挨倚 挨
挨的多音字组词
答: 挨边 一声 挨打 三声
挨的多音字组词
答:ai(第一声) 挨边 挨次 挨个儿 挨近 挨肩儿 ai(第二声) 挨板子 挨批 挨宰 挨整 挨没有(第三声)
挨的组词
答:成语: 挨家挨户 挨肩搭背 挨冻受饿 挨门逐户 挨门挨户 挨风缉缝 挨三顶五 挨肩擦背 挨山塞海 挨肩并足 挨肩叠背 挨肩擦膀 挨肩擦脸 挨肩迭背 东挨西撞
挨的组词有哪些?
答:一、挨字的组词有挨打、挨着、挨整、挨边、挨近、挨批、挨次、挨饿、挨克、挨骂、挨宿、挨挤、挨靠、延挨等。二、挨字的基本释义:[ āi ]1、靠近;紧接着:他家挨着工厂。
挨字多音字组词
答:挨光 āi guāng 挨家挨户 āi jiā āi hù 挨近 āi jìn 挨个 āi gè 挨打 ái dǎ 忍饥挨饿 rěn jī ái è 挨饿 ái è 挨揍 ái zòu

大家都在看

相关专题