开关电源故障检修方法_电动车充电器维修100例

开关电源故障检修方法相关图片

【开关电源维修】开关电源常见故障检修
500x271 - 48KB - JPEG

新科DVD858视盘机电源原理及故障检修(图)
1085x498 - 123KB - JPEG

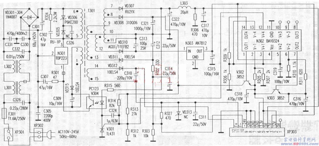
开关电源结构组成原理图 - 电气自动化 -
452x387 - 32KB - JPEG

街边娱乐机电源故障检修
3198x1174 - 341KB - JPEG

传真机因电源不良造成无显示故障的检修
1150x606 - 77KB - JPEG

电脑控制型电冰箱典型电路分析与故障检修
3544x2174 - 369KB - JPEG

台机电脑电源维修方法 - 电源维修技术论坛
690x436 - 60KB - JPEG

5L0165R电源适配器电路及故障检修 - 开关
605x338 - 35KB - JPEG

长虹DVD电源故障检修
880x860 - 52KB - JPEG

方正电脑ATX电源常见故障分析与检修流程图
363x468 - 39KB - JPEG

同洲CDVB3188C型卫星接收机电源故障检修
2748x1767 - 419KB - JPEG

海信tlm40v68pk图纸及三无故障检修
786x602 - 68KB - JPEG

关于开关电源的结构、原理及故障检修技巧
452x387 - 87KB - JPEG

开关电源的结构、原理及故障检修技巧 - OF
452x387 - 84KB - JPEG

变频器开关电源的检修思路_变频器开关
569x357 - 34KB - JPEG

开关电源故障检修方法相关问答

求开关电源故障检修技巧??
答:开关 电源相关的所有电路,在检修时应先缩小故障范围。 1.先测开关管c极电压,确认开关 彩电开关电源故障检修实例 机型:T2916A 故障现象:“三无” 故障检修:经查
求ATX微机开关电源故障检修实例??
答:ATX微机开关电源故障检修实例2007-08-20 08:37 ATX微机开关电源维修教程5 四、故 保险管FUSE(5A/250V)发黑熔断。经更换上述损坏元器件后,采用二中的检修方法和技巧
求长虹NC-3机心彩电开关电源故障分析与检修??
答:长虹NC-3机心彩电开关电源的常见故障有以下九种,本文将分析这九种故障的原因并介绍故障检修方法。1.开关管击穿短路 开关管击穿短路有两种故障表现形式:(1)总电源开关
求ATX开关电源无电压输出故障检修??
答:ATX开关电源无电压输出故障检修 保险丝良好,各路直流电压无输出的检修 ATX开关电 保险管FUSE(5A/250V)发黑熔断。经更换上述损坏元器件后,采用二中的检修方法和技巧
海信TC2100开关电源故障检修
答:将光耦#3、#4脚短路,如果主电压很低或没有,故障在光耦以前部分电路,即主电压取样电路,如果电压依然很高,故障在光耦以后部分,即脉宽调制部分。
开关电源的检修方法
答:相当于接了一个假负载,因此,对于这种结构的开关电源,维修时不需要再接假负载。 (2)短 不能盲目短路,以免将故障扩大。另外,从检修的安全角度考虑,短路之前,应断开负载电路
彩电开关电源维修疑难故障检修求助
答:证明整流电路到电源插座有阻值,或者后一级负载重。 整流桥堆上的电源电压220V正常吗?不正常往前查, 正常 则检查整流桥堆。再者就是滤波电容还有电源开关管。都可
开关电源修理方法有哪些 如何保养插座开关
答:开关电源故障检修方法的话,在这里给您讲述一下,1、修理开关电源时,首先用万用表检测各功率部件是否击穿短路,开关电源外壳如电源整流桥堆,开关管,高频大功率整流管;抑制
怎样快速分析开关电源的故障并及时修理
答:电源和被动PFC式电源。 2主动式PFC电源的维修重点在于抓住:电源的主控IC ,如CM6800及其系列类型的IC各引脚功能,几乎所有的故障都是围绕主控IC的各引脚功能来进行
5V 3.0A开关电源无输出故障如何维修?
答:可以按以下步骤进行检查: 1,首先目测电源的电子元件,是否有明显的损坏,比如线路破损,电源炸裂发黑等等; 2、用万用表二极管档,测试保险,整流桥,MOS管,二极管等器件有没有

大家都在看

相关专题