武汉大学自主招生_自主招生有哪些学校

武汉大学自主招生相关图片

武汉大学2018年自主招生简章
681x830 - 20KB - PNG

武汉大学2015年自主招生简章
581x825 - 12KB - PNG

武汉大学2015年自主招生简章
600x553 - 71KB - PNG

2019年自主招生简章汇总,附2018年报录比
718x686 - 19KB - PNG

震惊!武汉大学2019年自主招生简章正式
921x997 - 85KB - JPEG

2014武汉大学自主招生复试名单_新东方网
519x314 - 38KB - JPEG

武汉大学2014年高考自主招生分数线公布 -
519x314 - 40KB - JPEG

2017年武汉大学自主招生面试真题
408x318 - 18KB - JPEG

★2014年武汉大学自主招生分数已发布_
519x314 - 47KB - JPEG

最新武汉大学自主招生综合素质测试面试题
1190x1689 - 132KB - PNG

武汉大学2018年自主招生常见问题
915x529 - 80KB - JPEG

武大自主招生考核测试开始报名,初审通过
640x428 - 43KB - JPEG

武汉大学自主招生
690x639 - 31KB - PNG

武汉大学2019年自主招生初审名单省市分布
536x649 - 26KB - PNG

武汉大学2019年自主招生简章
640x232 - 38KB - JPEG

武汉大学自主招生相关问答

高考网特意收集整理全国90所自主招生学校的官方网站信息。以便考生及家长能及时了解学校的最新自主招生动态。武汉大学自主招生官方网站地

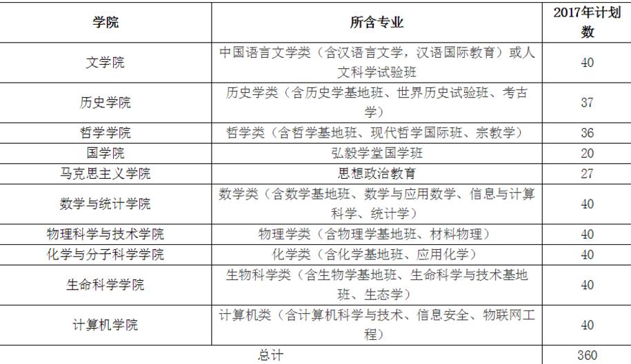
为深入贯彻落实国家考试招生制度改革的有关精神,根据教育部关于做好2019年自主招生工作的相关要求,结合学校实际情况,我校2019年自主招生继续为部分基础学科或特色学科选拔具有学科特长和创新潜质的优秀学生。一、报名条件符合生源省(自治区、直辖市,下同)2019年普通高校招生报名条件,理想信念坚定、品行端正、遵纪守法、诚实守信、身心健康,相关科目成绩优秀,在文学、历史、哲学、思想政治、数学、物理学、化

距离2020年强基计划报名时间越来越近,自主招生在线团队收集整理武汉大学自主招生自荐信范文,供大家参考。 截止目前,高校2020年强基计划招生

自主招生报名开始了,大家要陆陆续续准备好了。下面是小编搜集整理的武汉大学自主招生推荐信,欢迎阅读。更多资讯尽在推荐信栏目!武汉大学自主招生推荐信1尊敬的武汉大学主管领导:您好!作为一名高中班主任老师,我很高兴能够向您推荐我的

我校将于2019年4月底前完成资格审核并在武汉大学本科招生网公示资格审核合格学生名单及其获得资格的代表性信息。公示无异议者获得参加我校

武汉大学自主招生自荐信范文

我校将于2019年4月底前完成资格审核并在武汉大学本科招生网公示资格审核合格学生名单及其获得资格的代表性信息。公示无异议者获得参加我校

我校将予以录取到其参加自主招生考核的专业学习。对于符合《武汉大学自主招生学科特长创新潜质突出学生选拔办法》(点击查看)规定条件并按其

历年武汉大学自主招生试题
答:我就是武大的学生。 其实你考自主招生完全没有必要。我的老师告诉我说,能考上自主招生的学生高考分肯定都能过武大的录取线。而且你想你考自主招生浪费了多少时间。你
武汉大学自主招生网
答:百度搜索中国教育在线。点击中国教育在线 - 中国最大的教育门户网站.进入后看见上方红字.招生.点击高考.进入后看右侧写有.2010高校自主招生.招生简章第一时间发布.点击进
武汉大学自主招生试卷
答:北约联考,到11月份我才有,但是是去年的 自主招生是中国高等教育招生改革扩大高校自主权的重要措施。自主招生选拔由高校自行组织,一般由笔试、面试两部分组成。通过自
武大2010自主招生面试
答:历年武汉大学自主招生试题 就是过了初审之后,去武汉大学之前中间的那个考试的题~!~ 都有哪位高手知道啊~~~ 我就是武大的学生。其实你考自主招生完全没有必要。我的
武汉大学自主招生历届试题
答:要从《集结号》、《投名状》、《色,戒》里讲出人们关注的焦点,就看你如何自圆其说了。 在近年武大自主招生的报名阶段,为增加对考生的了解,该校还要求考生在报名表上附
2013武汉大学自主招生需要自荐信吗
答:不需要自荐信。自荐材料里面有份材料叫“个人陈述”,主要是写个人简介、成长经历、特长与兴趣方向、对武大的理解及为什么报考武大、考取武汉大学之后的想法等,你把这
武大的自主招生试题
答:恩 很遗憾 首先告诉你 武大自招考试试卷都是不允许带出的 所以想做 真题 基本上是很难达到的 09级武大自主招生和考试第一轮笔试不分文理科 内容涵盖语数外 理化生 政史地
武大自主招生综合测试(数学组)数学考什么内容,难不难?
答: 5、跪求近两年武大自主招生考试原题,有一道算一道。 拜托各位了。 我是06级的,也就是两年前考的自主招生。我也是生物省二,自主招生一等奖,加20分,现在在生命科学
武汉大学自主招生面试的技巧及细节注意点
答: 考生面试时不要穿得太休闲,尽量往职业装上靠。留长发的女生必须把头发梳起来,不要披头散发。可以适当化点淡妆,显出学生本色,不要成人化。说话时语速尽量放慢,说话声音
2012年武汉大学自主招生面试录取率
答:内部了解到(不太准确),今年报考武汉大学通过初审的人数是4500左右,录取700人左右(这是公开的)。所以录取率在16%左右。关键是考出好成绩,努力吧,你一定行的。

大家都在看

相关专题