
新增2万多个学位!普宁市计划新建、改扩建幼儿
636x316 - 39KB - JPEG

惠城的家长看过来!11个片区将提供19.6万个幼儿园学位
625x683 - 26KB - PNG
新增2万多个学位!普宁市计划新建、改扩建幼儿
634x677 - 85KB - JPEG

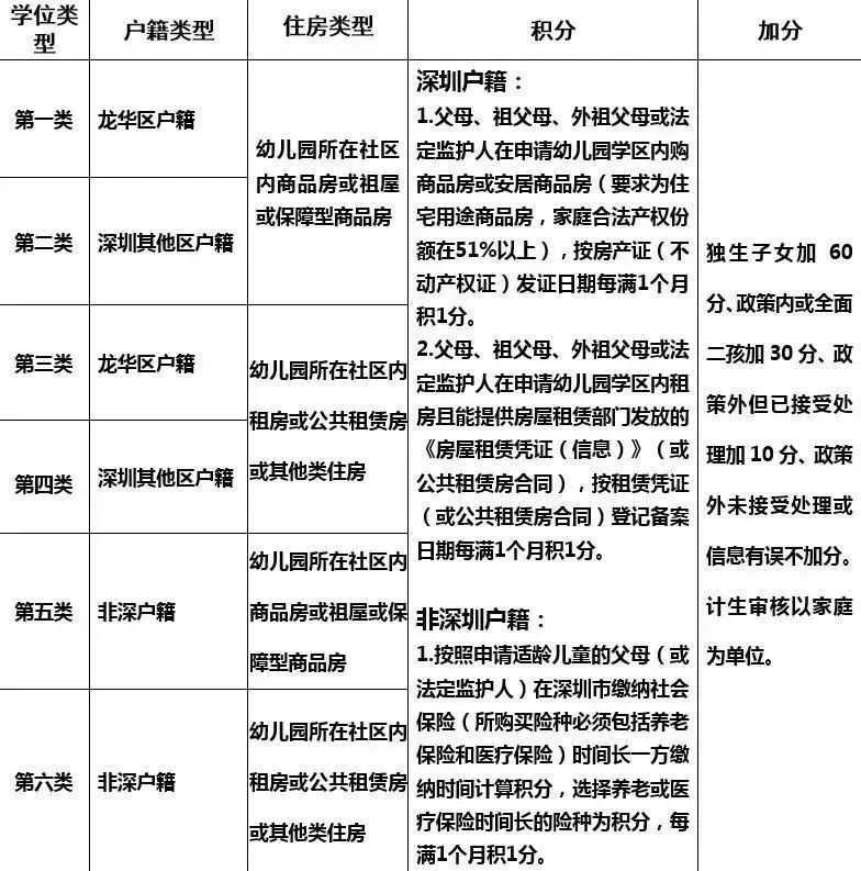
龙华区2019年幼儿园积分入园对照表(学位类型
788x798 - 136KB - PNG

惠城的家长看过来!11个片区将提供19.6万个幼儿园学位
625x683 - 123KB - JPEG

2019年金牛区公益性幼儿园招生学位2020个,6
640x379 - 45KB - JPEG

惠城的家长看过来!11个片区将提供19.6万个幼儿园学位
567x324 - 65KB - JPEG

幼儿园千人不低于40学位!佛山新建住宅区配建
607x590 - 92KB - PNG

南海区机关幼儿园2018年招生(小班学位)抽签结
530x367 - 100KB - JPEG

合肥市新学期中小学幼儿园新增学位超12万
600x522 - 47KB - JPEG

厦3年内增11.4万个中小学幼儿园学位 8成在岛
300x256 - 17KB - JPEG
盐田、龙华、坪山、大鹏幼儿园招生实行学位类
784x793 - 100KB - JPEG

武汉新增小学学位12380个 幼儿园学位4410个
640x554 - 66KB - JPEG
新增2万多个学位!普宁市计划新建、改扩建幼儿
637x539 - 73KB - JPEG

近两年深圳新增101所幼儿园最全名单汇总!含地
594x807 - 100KB - JPEG