
报考申请系统的填写分两步进行,第一步填写考生信息,第二步填写考生信息,相当一部分人在这几天填写了第一步的考生信息,所以报考系统打开后第二步:填写考生信息。

详细解说预报名的几个问题和考试信息的操作步骤。
需要填写考试信息的内容如下图所示

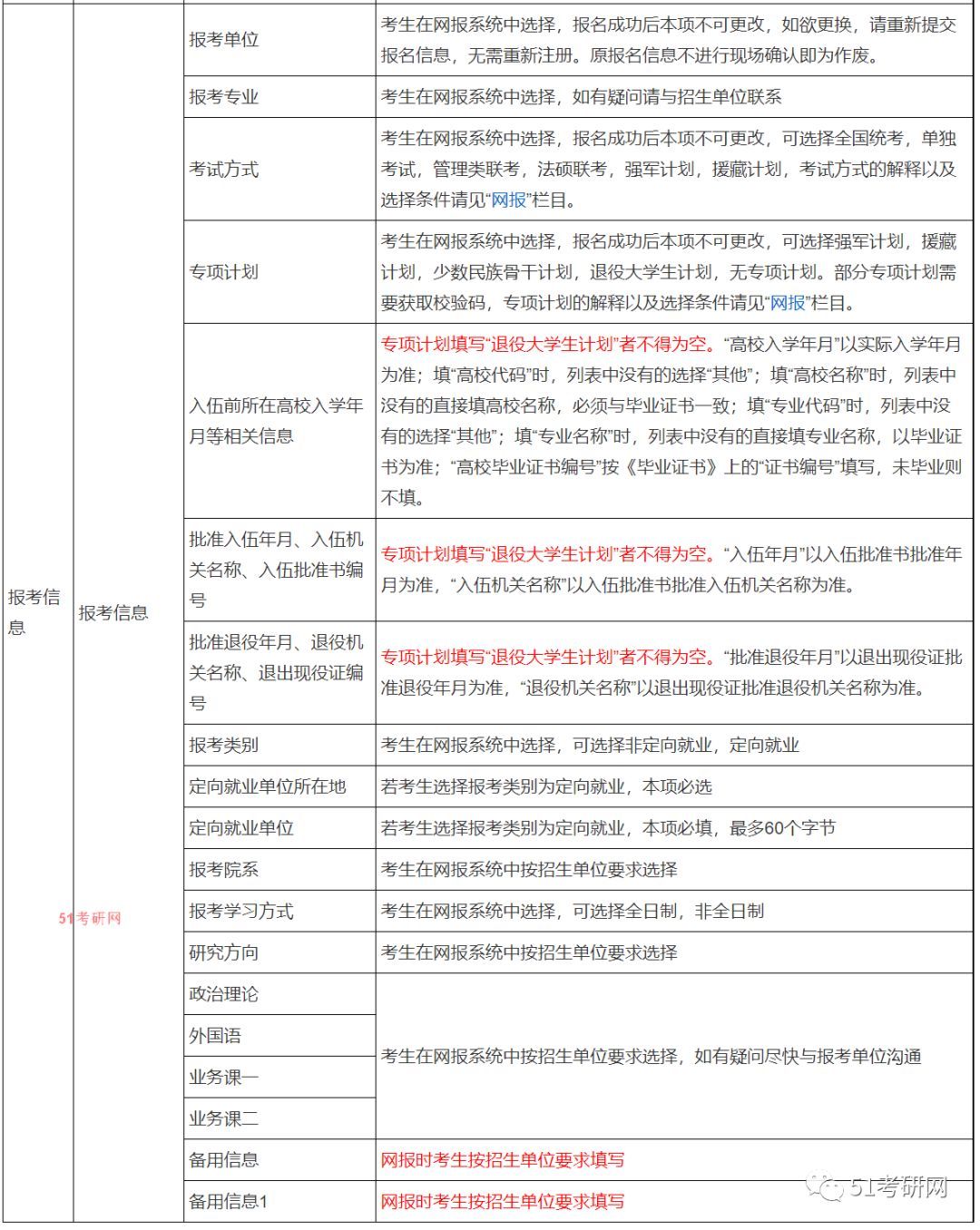
报考第二步:报考信息填写过程的报考信息填写分为四个步骤:报考机关→填写备用信息→报考专业→报考点
1、点击填写考试信息
2、阅读网上应聘公告,不知道报考条件的,可以查看全国硕士研究生招生的工作管理规定,其他可以直接点击阅读。

3、考试部门(也就是目标大学)选择招生部门后,招生部门的网络新闻公告会出现,一定要拜托你! 看招生公司的说明,有没有特别的要求,一定要看!

考试方式、专业计划、考试类别填写注意事项:

注意:
考试方式选择全国统考、单独考试、管理类联考、法硕联考、强军计划、助藏计划,多为全国统考,参加管理类联考、法硕联考时可选择相应的考试方式。
专项计划:包括强军计划、援藏计划、少数民族骨干计划、退役大学生计划在内,不参加专项计划的,不填写。
考试类别:许多选择都是非定向就业。 另外,要注意报考非全日制专业,在招生简章中仅要求招收非全日制就业的,这个空白选择非全日制就业的,有可能不符合应聘条件。
4、填写备用信息的备用信息的部分,根据招募地的网络报告填写,没有明确说明的不填写。

5、填写考试专业
注意:
①系,专业名称:在对象大学的专业目录中,必须对照你考过的专业系代码和专业代码。 有些学校有相同或相似的专业名称,但不属于同一学院的部门却完全不同,专业代码也不同! 专业科目的考试科目更不同! 千万不要做出错误的选择! 去年,有个学生错了。 考试完毕离开考场后,去考场看专业课的考题完全不是自己学过的,而是看考题袋的信息,自己申请时填错的这个选项在申请时不会出错哦)
②研究方向:你选择学校后,有的人要求选择,有的人不要求选择。 看了大学专业目录上的研究方向,应对选择就行了。
注意:某学校的研究方向是在录用后根据个人兴趣和指导者的要求进行选择的,应聘时无论选择哪个方向都没有影响,有不同方向的考试科目,应聘时需要决定的话,不能随意选择。 如果不知道,请和应聘者商量。
③学习方式:全日制还是非全日制很明确,请注意不要弄错
④考试科目:有些可以多回答,有些只有一个。 选择时要注意,看目的大学的专业目录,还有你现在正在复习的东西不要弄错了考试科目和学校发表的不一致怎么办,如果发现这个问题的话,请马上联系招生地进行确认。 发生这种情况的原因是招生公司的考试科目有可能出错,考生在与招生公司取得联系后可以暂缓申请,所以请随时关注网络报纸系统,解决这个问题后再次填写。
6、选择考试点
0
考试点的选择:关于考试点的选择,由于编辑多次强调,希望在应聘前决定自己的考试点,因为考试点的选择错误而无法现场确认的话,就无法参加第一次的考试。

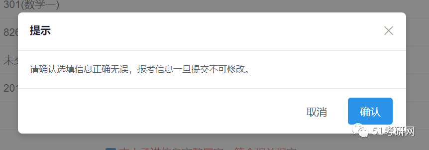
考试点填写完毕后,点击下一步,考试信息被提交后就会被通知无法修改,所以在填写大学招生公司的信息时,必须反复确认检查!

单击“确认”以生成注册号

注意:
①请务必记住申请号码! 拍照,可以在多个地方保存!
②下载申请信息表,保存多个,确认在一部分现场具有申请信息表! 关于是否印有应聘信息表:应聘人员或招聘人员要求印刷时必须印刷,建议印刷或保存。 如果没有请求,下载并保存电子版本。
③仔细看一下提示,如果是需要在线费用、需要在线费用的地区,在网上费用成功之前,网上费用必须成功!
点击上图返回首页,可以看到自己填写的考试信息

在上述图中,有下载登录信息表、看详细情况、修正登录信息、验证学历(学籍)检查结果、取消登录这5个选项。
需要注意的是
在提交申请并生成申请编号后,不能修改申请人、考试方式、申请人和特别计划。 如果要修改的话,只能取消现在的志愿者,追加应征信息。 原来的应聘信息不在现场确认的话是无效的。 如果在取消申请之前在网上支付费用的话,是否退还费用我觉得有以下疑问。
预报名相关问题
你申请了开放的时间吗?
预报名称: 9月24日至9月27日,每天9:00—22:00
正式申请: 10月10日至10月31日,每日9:00—22:00。
2、报名必须填写吗?
对我们来说,填写预报名的好处是熟悉操作流程,有充分的时间修改信息,并且重要的是人气考试所“考生”。 由于各个考点收容的考生人数有限,选择该考点的人数达到上限后关闭,之后的学生在允许考试的情况下可能需要选择别的考点,考试时可能会变得不方便。
但是,因为考试的地方总是有的,所以不能只是为了抓紧考分而匆匆填写考试信息。 最后招致失误,后期更麻烦!
过去的应届毕业生能参加预报名吗?
四川、辽宁、宁夏、内蒙表明过去的应届毕业生不能参加预报名称,看其他地区过去的应届毕业生能否注册预报系统。
4、预报名字支付后,如果发现信息错误,可以改变专科学校吗
生成应聘号码支付成功的原因是应聘成功,不能修改“招聘地点、考试点、考试方式”。 我们先填写的第一批考生的信息,在正式报名结束前(截止到10月31日)可以修改,考生的信息登记号码不能变更。 考试大学不能变更,但大学没有变更,考试学部和专业可以变更。
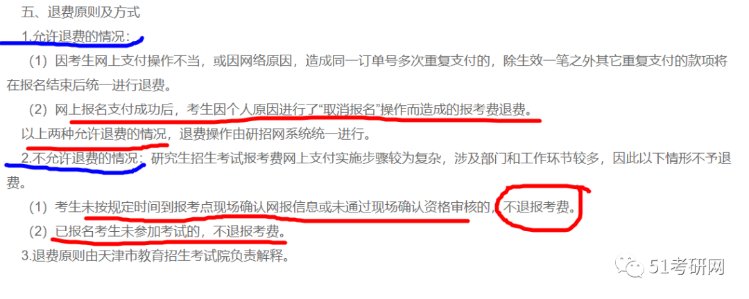
5、关于退款
一般来说,由于网络原因可以反复支付,取消申请可以退款,但是不同地区的退款规则不同。 看了自己选择的考试点的网络新闻公告就会明白这一点。 (注意:自己选择的考试点的网络新闻公告退款规则,并不是在看目的大学哦~ )
例如天津地区:
考生在规定时间内没有到考场确认网络信息的,不退还考费的考生没有参加考试的,不退还考费。
▽2020年天津市硕士研究生招生考试报名费用网上支付说明

河北地区:
对于取消志愿者的考生,填写与原志愿时支付的考试费用因系统原因重复支付的考试费用,在现场确认后返还原支付账户。 换句话说,取消原来的志愿者后也会退款。
河北省2020年硕士研究生招生考试网应征

6、报名必须收费吗?
①看看你选择的考试点是否在预报名之间开辟了在线收费渠道
②根据你自己的情况,如果审查情报没有错误的话,大学的专业也没有变化,可以提前付费,如果不确定的话等待情报的审查,确认没有错误之后再付费。 并且,在线收费不要求是否是本人的银行卡,可以代替他人收费。
七、非定向就业与定向就业的区别
参加单独考试的考生只被回到原来职场的就业硕士研究生录用。 希望就业的硕士研究生在录用之前,必须分别与招聘单位和录用单位签订就业合同。 考生选择求职类型为求职者时,必须选择“求职者所在地”并填写“求职者”。
8、注册过程中,页面不能正常显示吗?
如果无法正常显示或选项中没有下拉菜单,则可以清除浏览器缓存或更换互联网环境,以避免报名拥挤。 关闭其他不相关的网页或软件可能会减慢页面加载速度。 请等待所有页面加载,然后继续下一次提交。
9 .如何判断网络报纸是否成功?
统一试验网报告结束后,生成9位数字的注册号码。 选择不需要在线收费的省份考试点的考生,在应聘号码生成后表示应聘成功。 对于网上收费征收部选择考试点的考生,在生成申请号后,成功支付费用后申请成功。
以上是与考研预报名流相关的热点问题的整理,依然是陈旧的规则,大家都有什么问题,可以在评论区留言哦~
报名已经开设,往年有很多粗心大意的学生误写了一些重要的考试信息,最终报名失败,遗憾的是不能参加考试,希望大家认真阅读编辑的文章,关注51个考研,帮助你上岸!