
网络金融的发展给银行业带来了不少冲击,传统银行在面临同行竞争的同时,应该改变用户对新经济形态的习惯,提高用户对服务质量的要求。 激烈的市场竞争环境使银行以顾客为中心,重新审视用户需求,利用新的技术手段优化业务流程,提高银行业的运营效率和服务水平。 银行业历史以来积累、沉淀的大量金融交易、顾客信息、市场分析、风险控制等数据,在高基础设施信息化水平上,为人工智能等数据智能技术的应用提供了基础。
本报告介绍了传统银行业面临数据智能时代的发展瓶颈、人工智能技术的潜力和构想,总结了银行常见人工智能技术的应用工作场景,并提供了详细的案例介绍。 但人工智能并非完全人工完成所有的工作,人的工作经验、思维模式、服务意识仍是必不可少的,人工智能作为辅助手段是银行业员工更有效地从事客户服务、工作流管理、产品营销、信用控制管理等人工费用大的日常工作
作者|周礼,樊晓芳
一、智能银行的背景
1.1智能银行的定义
智能银行处于传统银行、网络银行的高级阶段,银行以智能手段和数据驱动的新思路寻找自己的业务发展需求,利用创新技术形成新服务、新产品、新运营和业务模式,实现规模经济,提高效率和成本,实现有效的客户管理和高效的市场营销
1.2智能银行业务框架

1.3传统银行面临问题和人工智能的应用潜力
二、智能银行产业和市场
2.1智能银行产业政策
中国人民银行2017年6月发表的《中国金融业信息技术十三五发展计划》,2019年8月发表的《金融技术( FinTech )发展计划( 2019-2021年)》表明,将加强金融科技的研究和应用,其中包括数据资源、算法模型和计算能力支持
2.2智能银行产业市场规模
据第三方市场咨询机构统计,2018年中国传统金融机构科技投入约1604亿元,比2017年增加10%,其中人工智能硬件和软件相关投入约占10.4%,为166.8亿元,比2017年增加42.9%。 其中银行业是人工智能相关应用的主要投入者,占70%,大部分以外部采购方式获得人工智能服务,其中基础设施层投入占60%,应用层投入占40%,约占39亿元,硬件部分(以人工智能相机和人证比较机为主) 占三分之一,软件部分(以精密营销和智能风力控制平台为主)占三分之二。 据银保监会统计,2018年中国银行科技总投资比上年同期增长13%,信息科技人员比上年同期增长近10%,部分股份银行科技人员比上年同期增长20%以上。
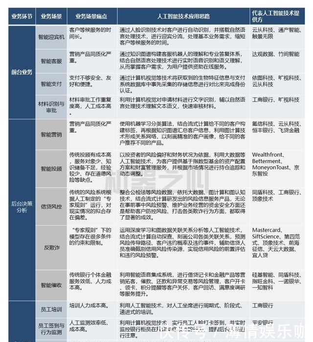
三、业务场景和人工智能技术在智能银行的应用构想

四、智惠银行产业代表人工智能技术提供者及其产品/解决方案
1 .图标技术——智能网站自助终端:将人脸识别、指纹识别等应用于智能网站自助终端产品,实现人证验证、人脸提取、自助卡发放。 减轻柜台业务压力,提高银行生产力,减少排队等待时间,提高银行客户体验。
2 .云利用科技―智能支付解决方案:利用计算机视觉等智能技术,将人脸识别等生物特征识别应用于银行ATM等场合,帮助顾客高效、安全地完成支付流程。 使支付过程更加友好,提高用户的支付体验。
3、硅类智能——个人金融解决方案:利用智能语音整合系统进行贷款卡和金融产品营销开拓者、催款、偿还和异常交易等风险管理,提高顾客开卡、领取卡、注意积分等顾客关怀、访问顾客、调查满意度等服务,提高银行个人金融服务
4 .竹间智能——信用卡中心的解决办法:借助自然语言处理技术,构建和完善智能知识库,实现信用卡分期、小额融资等信用卡高频业务场景的AI着陆。 解决了信用卡中心无法满足日益增长的业务需求、旧版客户服务系统使用版本过低、部分坞站接口功能不健全、知识自学能力差、知识维护工作量复杂等问题。
5 .一览群智―智能评审系统:在国际结算业务、外汇业务等领域,基于NLP、知识地图、OCR等技术,提高评审效率和精度,减少人员工作量,使专家从大量反复工作中解放出来,进行更有创意的工作。 解决手动审计解决了单个业务审计成本高的问题。
五、人工智能技术在智能银行的应用限制
1 .技术限制:目前人工智能的鲁棒性还不够强,需要技术上的突破才能应对所有情形,包括极端情形(例如,在喧闹环境下通过智能呼叫进行语音识别,在非常强或暗的环境下进行面部识别)。
2、系统坞站兼容性:银行业务系统数量众多,硬件和软件组合存在系统坞站兼容性问题。 系统落地项目从采购到设计到私有化配置,产品维护和升级,需要一年左右的时间,智惠银行解决方案落地面临着巨大挑战。
3、监管不确定性:监管不确定因素制约银行引进创新技术的能力,主要包括数据规范标准、用户信息隐私保护、金融牌照配置及监管政策滞后。
六、人工智能技术在智能银行的应用发展趋势
1 .企业战略:银行应重视智能银行的布局,从人才储备到设施集,整合渠道资源,构建数据平台,结构化和安全化数据存储。 银行服务逐渐转向数据驱动模式。
2 .技术应用:技术支持智能银行轻量化和特色化。 轻量化在网站内部划分不同的功能区域,如待机区域、现金区域、公共教育区域等,将大厅的客户分流到不同的业务处理路径。 特色化将综合网站功能划分为不同的网站,形成不同的特色,如服务型网站、体验式网站和营销型网站。
3 .技术研发:技术研发着重于提高算法的精度、稳定性,提供配套硬件设施,降低产品引进难度。