打印机工作原理创建于 2013-03-081个回答shuixiongdi2013-03-08激光打印机以其打印速度快,打印品质高的优点,在人们的日常工作中越来越受到青睐。但了解其工作原理的人
3D打印机工作原理 ppa22222|2018-07-01 |举报 专业文档 专业文档是百度文库认证用户/机构上传的专业性文档,文库VIP用户或购买专业文档下载特权礼包的其他会员用户可用
我查询了打印机自带清洗打印头程序的清洗原理,是对喷头产生一种“吸附”力。既然自带清洗打印头程序已不能发挥作用,说明吸附力不够。如果能加大对喷头的吸附力,一定能
因其直接执行打印功能的是打印针,所以这类打印机被称为针式打印机。 喷墨打印机工作原理与针式打印机相似,这两者的本质区别就在于打印头的结构。喷墨打印机的打印头,
小编在这里为您介绍的是一个相对比较粗略的激光打印机工作原理,对于爱好者,了解到这一步已经足矣,没有必要去纠结一些技术上的细节啦~下面是小编为大家整理的几篇与打
激光打印机以其打印速度快,打印品质高的优点,在人们的日常工作中越来越受到青睐。但了解其工作原理的人并不多。本文根据激光打印机的工作特点,浅淡激光打印机工作原理。 激光打印机一般分成6大系统: 1、Power System(供电系统) 2、DC controller System(直流控制系统) 3、Formatter System(接口系统) 4、Laser/Scanner System(激光扫描系统) 5、Image Formation System (成像系统) 6、Pick-up/Feed System(搓纸系统)。下面将对这6大系统分别进行阐述。 一 、Power System(供电系统) 供电系统作用于其它5个系统,根据需要,输入的交流电被调控为高压、低压、直流电。高压电一般作用于成像系统,许多型号的打印机都单独的高压板,像HP4、HP4V、方正文杰作280、XeroxP8E、Canon BX/BX2等。但随着集成化的增、高,很多打印机的高压板、电源板以及DC控制板被集成在一起。像HP5L/6L,HP4L/4P、HP5P/6P、HP4000、HP5000等。低压电主要用来驱动
激光打印机工作原理 互联网过滤软件简介 惠普LaserJet 4050T 喷墨打印机这个词非常准确地描述了该类型打印机的工作过程——这些打印机通过

打印维修不头疼 家用打印机操作指南
500x267 - 31KB - JPEG

膜结那你手机防护效果如何?
604x455 - 55KB - JPEG

详解激光打印机的基本结构及工作原理((上)
482x353 - 31KB - JPEG

In出精彩 优伴桌面3D打印机评测
540x540 - 128KB - JPEG

谁推动世界办公发展? 盘点办公史大事件
500x375 - 97KB - JPEG

谈喷墨打印机的结构及工作原理(下)
757x489 - 55KB - JPEG

价格性能易用性 家用激光打印机PK秀
366x345 - 23KB - JPEG

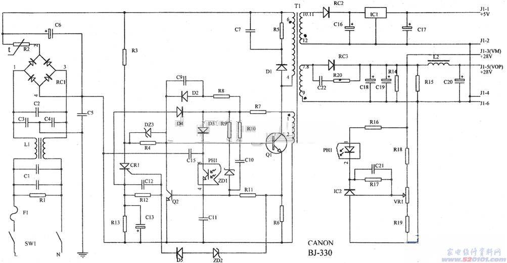
佳能BJ-330型喷墨打印机电源电路工作原理与
1000x556 - 294KB - JPEG

谈喷墨打印机的结构及工作原理(下)
973x1019 - 242KB - JPEG

数码复印技术的优势
468x516 - 73KB - JPEG

难以被取代!解析针式打印机打印工作原理
484x324 - 47KB - JPEG

佳能BJ-330打印机电源板工作原理与检修思路
1003x521 - 65KB - JPEG

立体打印!详细图解3D打印机的工作原理 - CG资
605x444 - 29KB - JPEG

详解激光打印机结构原理
1241x660 - 73KB - JPEG

图文并茂彩色激光打印机如何工作_商用
500x333 - 19KB - JPEG