简介:无线充电器是指不用传统的充电电源线连接到需要充电的终端设备上的充电器,采用了最新的无线充电技术,通
那为什么现在的充电器可以做的那么小呢?苹果的绿点充电器非常迷你,又是什么样的原理呢?这就是开关型电源的优势所在了,请参考图1中的充电器内部图,绝大多数的充电器基
利行者拆解分析快充无线充电器原理:由于其执行Qi标准范畴,因此适用Qi无线充电原理,是利用电磁感应原理,在发送和接收端各有一个线圈,发送端
这是手机充电器的原理:先把频率低的(50Hz)的交流整流为直流,然后用场效应管(相当于轮流开关的开关)把这个直流开关成高频(几十KHz)的交流信号,然后通过变压器变压,再整流
那为什么现在的充电器可以做的那么小呢?苹果的绿点充电器非常迷你,又是什么样的原理呢?这就是开关型电源的优势所在了,请参考图1中的充电器内部图,绝大多数的充电器基
一、电路原理在早期的手机通用充电器电路设计时,由于考虑到锂电池与镍氢电池充电特点的不同(锂电池充电电压为4.2V-4.4V,镍氢电池充电电压为4
中国供应商(免费提供18650锂电池充电器原理图、18650锂电池充电器原理图价格、18650锂电池充电器原理图报价,欢迎来电咨询,18650锂电池充电器原理图厂家尽在中国供
本文主要介绍了5v手机充电器原理图(几款充电器电路原理图详细)。锂电池恒流恒压充电采用了电源单元,电池采样单元,逻辑处理单元,恒流恒压转换
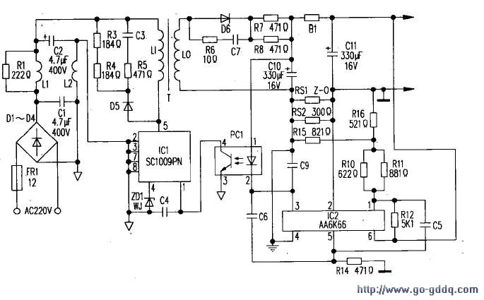
充电器原理图:(如图为手机充电器原理图) 220V交流输入,一端经过一个半波整流,另一端串一电阻后经电容滤波。这个10欧的电阻用来做保护的,如果后面出现故障等导致过流,那么这个电阻将被烧断,从而避免引起更大的故障。右边的4007、4700pF电容、82KΩ电阻,构成一个高压吸收电路,当开关管 13003关断时,负责吸收线圈上的感应电压,从而防止高压加到开关管13003上而导致击穿。13003为开关管用来控制原边绕组与电源之间的通、断。当原边绕组不停的通断时,就会在开关变压器中形成变化的磁场,从而在次级绕组中产生感应电压。左端的510KΩ为启动电阻,给开关管提供启动用的基极电流。13003下方的10Ω电阻为电流取样电阻,电流经取样后变成电压(其值为10*I),这电压经二极管4148后,加至三极管C945的基极上。当取样电压大约大于1.4V,即开关管电流大于0.14A时,三极管 C945导通,从而将开关管13003的基极电压拉低,从而集电极电流减小,这样就限制了开关的电流,防止电流过大而烧毁。 变压器左下方的绕组(取样绕组)的感应电压经整流二极管4148整流,22uF
手机充电器原理之综合介绍 所有手机充电器其实都是由一个稳定电源(主要是稳压电源、提供稳定工作电压和足够的电流)加上必要的恒流、限压、限时等控制电路构成。 原装充电器(指线充)上所标注的输出参数:比如输出4。4V/1A、输出5.9V/400mA……就是指内部稳压电源的相关参数。明白了这个道理,你很会知道一个(品质好的)手机充电器很容易改成一个质量优良的稳压电源! 比如输出4.4V可以给4.5V的设备用,5.9V的可以给6V的设备用…… 手机常用锂离子(lion)电池的充电器采用的是恒流限压充电制,充电电流一般采用C2左右----即采用两小时充电率,比如500mah电池采用250ma充电大约两小时达到4。2V后再恒压充电。 lion电池并不适合采用NIMH电池高级快速充电器所用的-DV/DT检测快速充电方式,因为lion电池对充电电流有严格的限制.锂离子(Li+)非常活泼,大电流充电很容易产生危险。 有机会接触国内最著名的lion离子电芯厂家的技术人员,根据他们提供的破坏性实验报告情况:一般情况下lion电池(电芯)在放电情况(包括短路)一般都不会发生爆炸,但有可能出现过热和燃烧,但在比较

IW5100GP应急灯充电器原理
656x236 - 112KB - JPEG

镍镉电池充电器原理图
577x598 - 154KB - JPEG

健伍对讲机充电器原理图_山西建伍对讲机_太
693x397 - 80KB - PNG

自动充电器电路
578x453 - 111KB - JPEG

手机充电器原理图讲解及常见故障检修
596x397 - 26KB - JPEG

镍镉电池充电器原理图
577x598 - 119KB - JPEG

充电器原理图_360问答
538x411 - 16KB - JPEG

三星TAD437JBE充电器原理图
685x425 - 54KB - JPEG

电动车充电器工作原理和图解在此!
580x276 - 35KB - JPEG

手机充电器原理图讲解及常见故障检修-西域
500x308 - 11KB - JPEG
![[图文]三星充电器原理与维修](http://www.eeworld.com.cn/uploadfile/mndz/uploadfile/201106/20110601083156188.jpg)
[图文]三星充电器原理与维修
567x435 - 21KB - JPEG

手动手机充电器原理?
500x375 - 14KB - JPEG

电动车充电器工作原理和图解在此!
571x296 - 30KB - JPEG

智能手表单节电池充电器原理图 PCB源文件-电
581x380 - 40KB - PNG

手机充电器原理图讲解及常见故障检修
554x440 - 24KB - JPEG