
什么叫权重,权重计算方法是什么,怎么刷百度权
385x220 - 9KB - JPEG

FGO暴击权重怎么计算 暴击权重计算公式介绍
500x281 - 46KB - JPEG

权重加权怎么计算
600x315 - 24KB - JPEG
搜索引擎如何计算网站权重
484x300 - 17KB - JPEG

塑料护角行业企业网站权重怎么计算? - 北京招
300x220 - 16KB - JPEG

关于站长网怎么计算百度流量及权重的问答
409x324 - 24KB - JPEG

请问满意度研究中分值权重如何分配且如何计算
331x362 - 101KB - JPEG

影响网站权重计算的因素有哪些
600x449 - 68KB - JPEG

360权重是什么?360权重的计算方式是怎样的?
600x348 - 16KB - JPEG

权重计算 什么叫权重,权重计算方法是什么,怎么
385x220 - 4KB - JPEG
淘宝的搜索权重是如何计算的?
640x384 - 21KB - JPEG

求EXCEL如何利用权重及考核标准计算出实际
620x405 - 160KB - PNG

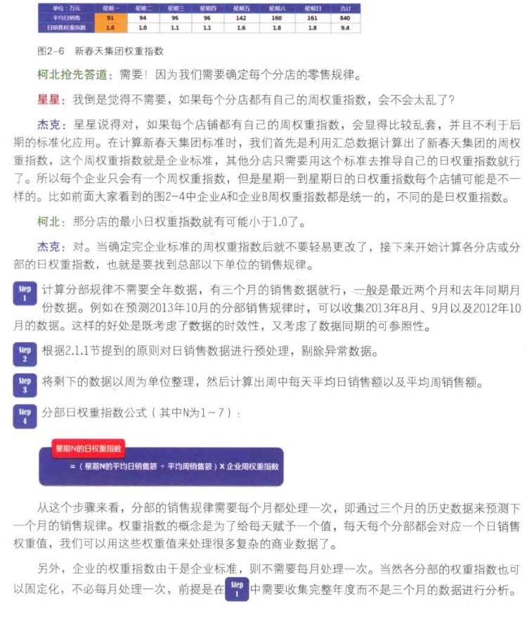
销售周权重指数怎么计算?
750x881 - 173KB - JPEG

墨子学院:百度权重是怎么计算的?
392x240 - 14KB - JPEG

爱站的百度权重指数怎么计算出来的
527x253 - 11KB - PNG
权重是一个相对的概念,是针对某一指标而言.某一指标的权重是指该指标在整体评价中的相对重要程度. 如:学生期末总评是对学生平时成绩,期中考成绩,期末考成绩的综合评价,但是这三个成绩所占期末总评的成绩的比重不一样.若平时成绩占30%,期中考成绩占30%,期末考成绩占40%,那么期末总评=平时成绩*0.3+期中考成绩*0.3+期末考成绩*0.4. 打个比方说,一件事情,你给它打100分,你的老板给它打60分,如果平均,则是(100+60)/2=80分.但因为老板说的话分量比你重,假如老板的权重是2,你是1,这时求平均值就是加权平均了,结果是(100*1 + 60*2)/(1+2)=73.3分,显然向你的老板那里倾斜了.假如老板权重是1,你的权重是3,结果是(100*3+60*1)/(1+3)=90.这就是根据权重的不同进行的平均数的计算,所以又叫加权平均数.
得来的系数,能不能当做权重系数?比如,购物环境(J)=经济条件X0.5+商品价格X0.4+离购物场所距离X0.17? 请教各位兄弟姐妹,这个权重系数怎么计算
权重系数是表示某一指标项在指标项系统中的重要程度,它表示在其它指标项不变的情况下,这一指标项的变化,对结果的影响。 出题人的考察点在于看你是否理解了权重概念。 以题中所举案例,当权重为W1时,所有指标项均为1,也就是说不分重要程度,同等重要,当权重为W2时,突出技术能力和政治思想,此两项为1,高于其他项。当权重为W3时,突出学历和组织能力,此两项为1,高于其他项。 那么当突出技术能力和政治思想时,权重选项为W2,此时,甲得分为0.9×1+0.5×0.5+1×1+1×0.8+0.8×0.8+0.8×0.7+1×0.6=4.75.乙得分为0.7×1+0.9×0.5+0.8×1+0.8×0.8+1×0.8+1×0.7+0.7×0.6=4.51.
完成探索性因子分析提取因子功能,并且对研究量表进行信效度分析后,就是进行量表权重计算。指标权重构建通常包括四个步骤,分别是:因子提取、
知乎并不计算用户的全局权重。提高自己在某个领域下的权重只有一个方法,在这个领域下书写高质量的回答。 需要注意,匿名回答会参与权重计算;被关闭的问题下
店铺有无作弊记录:按作弊程度,作弊越少越靠前,作弊被查处严重者封店。 4 16.宝贝退款率:退款率月底越靠前。 17.店铺被投诉的投诉率:投诉率越低越靠前。 18.店铺
权重的三种计算方法举例 cjybai|2012-02-22 |举报 专业文档 专业文档是百度文库认证用户/机构上传的专业性文档,文库VIP用户或购买专业文档下载特权礼包的其他会员用户可
权重不是怎么计算,你要问得更具体点,权重是人来定的,表示某些类型相同的东西各自的重要程度,你说的例子,并没有说清楚到底要计算什么权重,你只是给了各个路口的发案率,但