
2011年12月31日部分账户的余额资料如下表:根
724x322 - 8KB - PNG

资产负债表怎么填
500x236 - 40KB - JPEG

元,营业成本为8亿元,今年简化的资产负债表和
688x369 - 40KB - PNG
所得税会计中,利润表与资产负债表之间的关系
303x239 - 27KB - JPEG

应付股利在资产负债表中如何填列?
600x401 - 35KB - JPEG

2013年12月31日部分账户的余额资料如下表: 单
611x494 - 50KB - JPEG

财政部关于印发《保险中介公司会计核算办法》
580x815 - 104KB - JPEG

2015会计基础第十章资产负债表
513x533 - 52KB - JPEG

2011年12月31日部分账户的余额资料如下表: 根
531x269 - 105KB - JPEG

【资产负债表】最新最全资产负债表 产品参考
159x220 - 12KB - JPEG

会计手工做账报表excel填凭证自动生成资产负
300x283 - 28KB - JPEG

时锦公司2013年度资产负债表和利润表如下。
465x427 - 50KB - JPEG
财务EXCEL丁字账,输入即生成资产负债、损益
640x487 - 67KB - JPEG

会计手工做账报表excel填凭证自动生成资产负
500x480 - 39KB - JPEG
应收账款总账中隐藏的纳税风险不可不防!
635x490 - 86KB - JPEG
简介:资产负债表(the Balance Sheet)亦称财务状况表,表示企业在一定日期(通常为各会计期末)的财务状况(即资产、负
资产负债表编制方法: 1、资产负债表是根据总账会计科目月末余额分析填写的,不是根据科目汇总表填写的。 2、资产负债表平衡公式: 资产总额=负债总额+所有者权益总额 3、资产负债表编制说明 "年初数"栏内各项数字,应根据上年末资产负债表"期末数"栏内所列数字填列。如果本年度资产负债表规定的各个项目的名称和内容同上年度不相一致,应对上年年末资产负债表各项目的名称和数字按照本年度的规定进行调整,填入本表"年初数"栏内。 "期末数"各项目的内容和填列方法: (1)"货币资金"项目,反映企业库存现金、银行结算户存款、外埠存款、银行汇票存款、银行本票存款、信用卡存款、信用证保证金存款等的合计数。本项目应根据"现金"、"银行存款"、"其他货币资金"科目的期末余额合计填列。 (2)"短期投资"项目,反映企业购入的各种能随时变现、并准备随时变现的、持有时间不超过1年(含1年)的股票、债券和基金,以及不超过1年(含1年)的其他
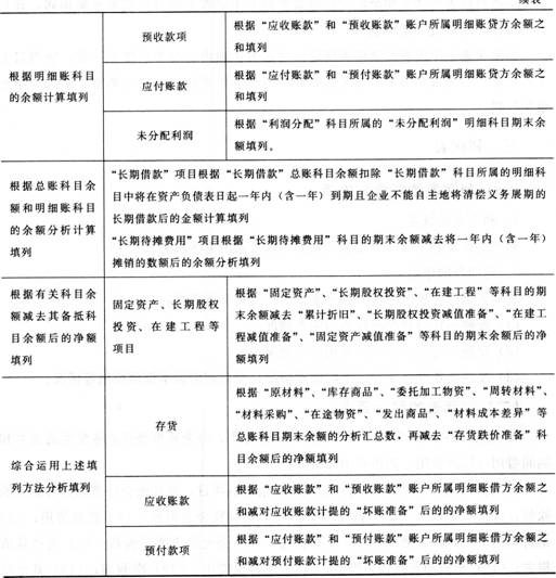
问:资产负债表怎么填?答: (一)根据总账科目余额填列。如“交易性金融资产”、“短期借款”、“应付票据”、“应付职工薪酬”等项目,根据“交
资产负债表“年初数”栏内各数据填写: 资产负债表“年初数”栏内各数据,应根据上年末资产负债表“年末数”栏内所示数字填列。如果本年度该表规定的各个项目的名称和内容与上一年不一致,应对上年末该表各项目的名称和数字按照本年度规定加以调整后,再列入本年度该表“年初数”栏内。 资产负债表是根据总账账户期末余额分析填列的。 (1)根据有关二级账户或明细账户的期末余额直接填列。 1、资产类项目有:待处理流动资产净损失和待处理固定资产净损失,分别根据“待处理财产损溢”账户所属“待处理流动资产损溢”和“待处理固定资产损溢”二级账户的期末借方余额填列,如为贷方余额应以负数填列。 2、负债类项目有:公益金,根据“盈余公积”账户所属“公益金”(或 “法定公益金”)二级账户的期末贷方余额填列。 (2)根据同类的几个总账账户的期末余额合并或抵减填列。 1、资产类的货币资金项目,根据“现金”、“银行存款”、“其他货币资金”等账户的期末余额合并填列。 2、资产类的存货项目,根据“材料采购”(或“在途材料”)、“原材料”、“包装物”、“低值易耗品”、“材料成本差异”、“委托加工材料”、 “自制半成品”、“产成品”、“分
工业企业资产负债表编制说明 一、本表反映企业月末、年末全部资产、负债和所有者权益的情况。 二、本表"年初数"栏内各项数字,应根据上年末资产负债表"期
资产负债表根据你的总账科目余额或科目平衡表填列。如果没有可参考下面内容填列: 资 产 流动资产: 货币资金 (现金和银行存款合计) 应收账款 (销售时客户所欠