
自考本科难吗自考的费用大概是多少 - 湖北武汉
200x200 - 7KB - JPEG

湖北第二师范学院自考本科助学班难不难?学历
800x532 - 64KB - JPEG

自考本科毕业证样本 本科毕业证 函授本科毕业
559x388 - 72KB - JPEG
湖北第二师范学院自考本科助学班究竟难不难?
640x426 - 26KB - JPEG

湖北经济学院自考本科和自学考试免考介绍-武
411x300 - 8KB - JPEG

湖北大学自考毕业证书样本
496x352 - 79KB - JPEG

湖北经济学院自考本科需要什么条件及流程 - 教
641x855 - 57KB - JPEG

自考本科毕业证样本 本科毕业证 函授本科毕业
2948x2059 - 820KB - JPEG

湖北第二师范学院自考本科助学班有用吗?与统
1920x1280 - 390KB - JPEG

自考学士学位条件-本科买卖-湖北自考一年几次
405x540 - 30KB - JPEG

湖北大学《行政管理》自考本科广州班-国家信
500x363 - 339KB - PNG

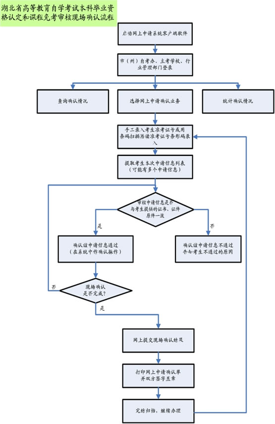
2014下半年湖北自考本科毕业资格认定和课程
555x854 - 50KB - JPEG

湖北第二师范学院,全日制自考本科在校生待遇
690x458 - 52KB - JPEG

湖北经济学院自学考试本科学历深圳招生
600x424 - 38KB - JPEG

【图】湖北自考法律本科课本 - 洪山关山文体用
361x480 - 50KB - JPEG
武汉理工大学是湖北高等教育自学考试本科的其中之一,它有机电一体化工程、企业财务管理、艺术设计、商务英语等27个自考专升本专业,部分专业
1,首先毕业证是本科毕业证,毕业证是湖北第二师范学院本科毕业证,毕业证在教育部学信网上能够查询到,一般企业单位用人都是在学信网上查询,毕
湖北自考报名新手必读专题提供关于湖北自考流程的具体时间及报名的流程是大家了解 在通过专业考试计划规定的全部理论和实践课程的考试后,
1,首先毕业证是本科毕业证,毕业证是湖北第二师范学院本科毕业证,毕业证在教育部学信 欢迎广大学子报考2018年湖北第二师范学院自考本科助学
观看视频学习就可以获取对应的加分,某种程度上来说,即帮助了学生学习,又帮助学生提高了考试通过率,所以在湖北参加自考的同学都还挺幸运的。 那湖北自考本科的专业主要
1.湖北省内国家承认学历,已修完本科阶段外语课程(外语专业学生为第二外语)并取得合格成绩的各类成人高等学校本科在校学生及湖北省高
2019年湖北自考本科成人学士学位英语应该如何复习? 2019… 国家工信部网站备案网站实名:湖北自考网(声明:本站为民间自考生信息交流网站,具体
湖北农业机械专科学校合并组建成湖北工学 更多 2018湖北工业大学全日制自考本科助 完成学业且成绩合格者颁发湖北工业大学本科毕业证书。
【自考365】湖北自考专业频道提供湖北自考本科专业,包括2019年湖北自考本科专业一览表、湖北自考专业科目一览表等考试信息,同时提供湖北大学自考专业科目、湖北自考