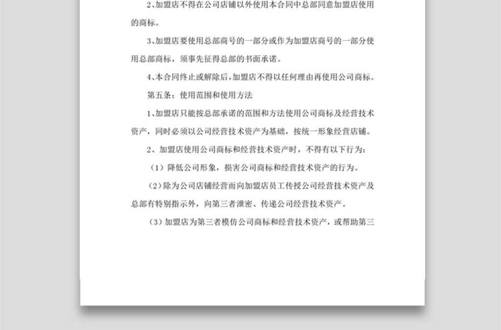
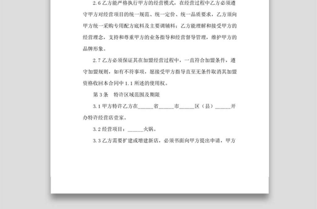
1.3 甲方将其所有的“xx”商标、产品及相关的经营模式根据以本特许经营合同的约定许可乙方使用,乙方须按本合同的约定,在甲方统一的业务模式下从事加盟餐饮的经营活动
一个成功的加盟离不开一份完整有效的加盟合同。下面是学习啦小编整理的餐饮加盟合同书范本,就随小编一起去看看吧,希望您能满意,谢谢。餐饮加
是快速发展的捷径。为了保持和商家良好关系,在加盟项目前应该制定好一份有利有效的合同。下面是学习啦小编整理的餐饮授权加盟合同范本3篇,
餐饮加盟合同书范本 华丽兰德尔|2017-12-21 |举报 餐饮品牌加盟合同书范本! 专业文档 专业文档是百度文库认证用户/机构上传的专业性文档,文库VIP用户或购买专业文档下载
导语:连锁加盟项目中鱼龙混杂,要注意识别,防止上当受骗,应签订公平有效合法的合同。以下是CN人才网收集整理的餐饮业连锁加盟合同范本,欢迎
餐饮加盟合同范本(一)甲方:贵州龙里邓氏辣子鸡火锅系列连锁店乙方:_法人代表:法人代表:公司盖章公司盖章日期:日期:以下称:“加盟者”或“加盟店”,协约遵守其运营规章中
餐饮加盟合同范本(一) 潘兴连|2017-12-08 |举报 潘兴连教师|总评分2.5|文档量18557|浏览量727012+申请加V认证用知识赚钱 专业文档 专业文档是百度文库认证用户/机构上传
不要加盟啦,。我以前就是做招商的,基本上是骗人的,肯定是赔本的!
餐饮业加盟合同书 (以下称:“加盟者”或“加盟店”)赞成C公司主导的连锁理想,协约遵 【您正浏览的文章由www.DIYIFANWEN.COM(第一·范·
餐饮加盟合同范本3篇:加盟店模式在法律上称为特许经营,双方签订的《加盟合同》实质上就是商业特许经营合同。现实中,加盟骗局屡见不鲜,为此,

餐饮加盟合同范本(二).docx
993x1404 - 71KB - PNG

转让吾饮良品加盟合同,送全新设备~ - 跳蚤市场
641x558 - 88KB - JPEG

餐饮加盟合同范本
340x226 - 21KB - JPEG

餐饮加盟店合同范本之从事特色餐饮加盟要点|
400x300 - 69KB - JPEG

餐饮特许加盟合同范本
1024x768 - 29KB - JPEG

中亿佰联加盟商曝非法集资 月息6%无法兑付
435x600 - 81KB - JPEG

餐饮品牌加盟合同范本
1024x768 - 27KB - JPEG

餐饮品牌加盟合同范本
1024x768 - 36KB - JPEG

餐饮品牌加盟合同范本
1024x676 - 37KB - JPEG

餐饮特许加盟合同范本
1024x676 - 33KB - JPEG

【餐饮加盟合同范本】餐饮业连锁特许加盟合同范本
959x1356 - 342KB - PNG

【餐饮加盟合同范本】餐饮加盟协议书
959x1356 - 355KB - PNG

2018加盟餐饮业合同范本(餐饮行业)
760x381 - 49KB - JPEG

2018加盟餐饮店合同范本(餐饮行业)
744x377 - 49KB - JPEG

小餐饮加盟合同范本
460x306 - 94KB - JPEG