雄安新区2018这些项目建设需征地和村庄搬迁
580x700 - 73KB - JPEG

河钢股份、新兴铸管公告:在雄安新区均无资产
600x439 - 30KB - JPEG

雄安新区建设规划:腾讯布局雄安签署战略合作
4398x2470 - 1998KB - JPEG

重磅!河北这10市及雄安新区大力度整治:限行、
864x604 - 55KB - JPEG

重磅!保定及雄安新区大力度整治:禁煤企业搬迁
550x281 - 17KB - JPEG

重磅!保定及雄安新区大力度整治:禁煤企业搬迁
700x350 - 24KB - JPEG
雄安新区这个地方即将动工,会有住户搬迁吗?
800x449 - 75KB - JPEG

北京大学将整体搬迁到雄安新区?校长林建华回
550x366 - 84KB - JPEG

家庄采暖季要常态化限行!其他9市及雄安新区这
640x370 - 36KB - JPEG

雄安新区一期到三期拆迁最新规划:让百姓居有
471x368 - 202KB - PNG

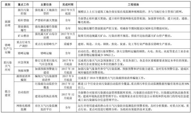
多角度全面出击 雄安新区公布大气防治时间表
540x315 - 36KB - JPEG

家庄采暖季要常态化限行!其他9市及雄安新区这
640x378 - 51KB - JPEG

雄安新区公布空气污染治理时间表:9月底前关停
564x469 - 55KB - JPEG

家庄采暖季要常态化限行!其他9市及雄安新区这
542x323 - 21KB - JPEG

河北这10市及雄安新区大力度整治:限行、搬迁
180x180 - 49KB - PNG
河北雄安新区规划建设, 2018年雄安新区不会出现大规模拆迁,即使有也基本只在启动区的核心区以及个别需要的区域。整个雄安都在静静地等待高起点、高质量规划的出台。在
原标题:雄安新区原则上不建高楼大厦昨日,国务院公布关于河北雄安新区总体规划(2018-2035年)的批复。批复指出,原则同意雄安新区总体规划,总体
保定本地宝资讯快递频道提供雄安新区搬迁最新消息(持续更新)有关的信息,雄安新区的建设正在紧张有序进行中,最近又有哪些搬迁方面的消息呢?和
雄安新区容东安置区即将开始建设,涉及的10个村庄将率先消失,村民在自己祖辈生活的村庄过了最后一个春节。这是正月初四,无人机航拍的大八于
保定本地宝资讯快递频道提供雄安新区拆迁最新规划大致方向有关的信息,虽然政府一直没公开拆迁名单,但是从实地收集信息和已经公布的规划图,
随着雄安新区的出炉,如何高规格进行规划、向前推进,一直是各界关注的焦点。多位受访者表示,白洋淀区域的部分乡村要实行整村搬迁,每亩地大概
关于雄安新区安置区的话题一直被百姓关注,早前人们谈论的最多是安新县寨里安置区。 雄安新区的安置区分析,及搬迁村庄! 2018-01-17 08:38:20 聚焦热点网 长按关注“雄安
2018-12-29 23:07:40 来源:河北新闻网 河北新闻网讯(记者张伟亚)为全面贯彻落实党中央、国务院和河北省委、省政府重大决策部署,促进雄安新区
雄安新区”的出炉,如何高规格进行规划、向前推进,一直是社会各界广泛关注的焦点。记者在容城县采访时,多位受访者表示,白洋淀区域的部分乡村
雄安新区成立以后,都知道农村的土地和房子可能面临拆迁。以前人们不在乎的那一亩三分地,开始成为争论的焦点。这几天,耳东而西的,已经听到了好几次这样的家庭争端。 把