函数发生器是一种多波形的信号源。它可以产生正弦波、方波、三角波、锯齿波,甚至任意波形。有的函数发生器
本文首先介绍了什么是函数信号发生器,其次介绍了函数信号发生器的工作原理,最后阐述了5G8038函数发生器
函数信号发生器是一种信号发生装置,能产生某些特定的周期性时间函数波形(正弦波、方波、三角波、锯齿波和
函数信号发生器是一种能够产生多种波形,如方波、三角波、正弦波的电路。函数信号发生器在电路实验和设备
能够产生多种波形,如三角波、锯齿波、矩形波(含方波)、正弦波的电路被称为函数信号发生器。
函数发生器-主要应用 函数发生器有很宽的频率范围,使用范围很广,它是一种不可缺少的通用信号源。可以用于

函数信号发生器实验电路
342x346 - 17KB - JPEG

北京普源函数\/任意波形信号发生器 DG1022型
800x423 - 42KB - JPEG

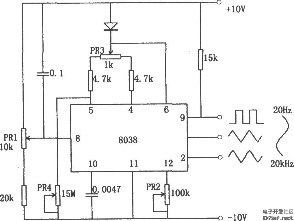
采用8038的函数发生器
1018x766 - 64KB - JPEG

函数任意波形发生器图片_函数任意波形发生器
220x202 - 5KB - JPEG

深圳mch SM-4020任意波函数发生器最新报价
307x215 - 9KB - JPEG

【供应美瑞克REK1635函数信号发生器 PF163
864x661 - 91KB - JPEG

33250A函数发生器说明,回收33220A
1920x1441 - 205KB - JPEG

【MFG-3005低频函数信号发生器5MHz信号源
800x736 - 66KB - JPEG

深圳二手函数发生器 Agilent 33220A,货色优质
680x452 - 34KB - JPEG

【原装ICL8038CCPD精密压控函数发生器】
275x210 - 7KB - JPEG

供应安捷伦33210A函数发生器
657x309 - 33KB - JPEG

函数信号发生器的基本知识
768x351 - 35KB - JPEG

什么是函数信号发生器,函数信号发生器的作用
502x467 - 60KB - JPEG

FGX-295-任意波形函数信号发生器_FGX-295,
555x800 - 120KB - JPEG

基于LM324的函数发生器报告.docx
141x200 - 3KB - PNG