【求文】BL励志奋斗.重生穿越励志魔幻架空神马的都行.只要是励志奋斗的,喜欢看主角奋斗.最好大部分都是
【求文】正能量励志向.一定要【三观正】【正能量】【励志向上】的文,感情线千万不要虐顶顶顶举一个例子:攻
一次意外事件,让顾飞和顾淼这对兄妹闯进自己的生活。陌生的城市,陌生的人,标签:娱乐圈,强强,励志
(重生也是很弱,没怎么开金手指,挺励志的。然后想说的是 不知道露珠知不知道风云 听说这篇文是以风云为
励志事件励志事件%s—精品文档,值得购买和收藏!
【求文+推荐】纯情农.先推荐几篇我自己看过的农民攻受的文:农民受系列:1.嫁入高门的男人—高干攻×农民受
【励志记录】不努力.认真想了一直到高考结束小说不看微博不看电视剧不看张艺兴不看极限挑战不看关于腐的
若是切了,我—就做不成励志帝了。我的征途是—励志。我的大事件记录—今日更新3000字,潜力值排名下降70。
决定把这个贴当成北漂生活记录帖。就在上个周末,终于在北京买了房子,下面是女票写的。10月15日,北京雾霾
电影频道的开心网记录:真实事件改编励志电影《卡特教练》。从默默无闻的垫底球队,到无人能敌的常胜王者,

2 【 芝芝 2016年 堕肉成长励志记录篇 [表情19
640x480 - 67KB - JPEG

真实事件改编的6部励志电影,当你迷茫的时候不
600x400 - 42KB - JPEG

金拱门事件全记录,你要的图都在这里了
437x272 - 31KB - JPEG

中国首部励志记录电影《体验长征路》郑州开机
1280x720 - 75KB - JPEG
【萌图】瓶邪神马滴_事件记录吧_百度贴吧 - 彼
403x382 - 36KB - JPEG
事件记录吧-百度贴吧--BL小说吧,腐妹\/汉子集中
510x360 - 31KB - JPEG

90天(亚洲女子天团S.H.E成员Selina烧伤事件心
200x200 - 6KB - JPEG

刘翔摔倒惨遭淘汰 记录昔日光辉历程
450x352 - 94KB - JPEG

地震预测人物邪恶漫画|地震是励志人物|汶川地
500x285 - 107KB - JPEG

那些网红谁混得最好 奶茶妹赢家芙蓉姐姐励志
225x300 - 27KB - JPEG

灵异-经典语录-经典语录大全,金典语录,励志名
293x220 - 11KB - JPEG

凤姐当上新闻主笔励志逆袭 凤姐个人资料背景
449x301 - 20KB - JPEG
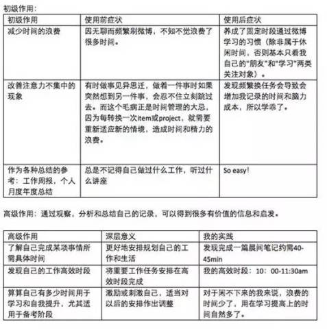
时间事件记录法实践两年总结
477x480 - 40KB - JPEG
温情励志or残酷黑暗:真人改编电影日韩欧美大
428x320 - 65KB - JPEG

春节档票房再创记录,光线、中影一众影视股集
600x337 - 42KB - JPEG