那么四大银行信用卡哪个好呢?在办理信用卡的时候,这个问题往往困扰着很多的人,人们根本就不知道应该办理
根据以往各银行信用卡额度核情况,给大家介绍下各银行信用卡额度排名(以下数据仅供参考): TOP1工行:卡
2018年的最受欢迎信用卡排行榜 哪家银行信用卡额度高 利用信用卡月赚各银行前十信用卡额度排名:工行最高!
所以个人认为,办信用卡的话首选工商银行信用卡。第二,从使用的角度来说,这个排名也不是一定要分得很清楚
淘宝联名信用卡排行榜 这几个银行淘宝信用卡最受欢迎 2017中信信用卡排名:中信信用卡网友推荐TOP10 2017
导语:说起四大银行实力每个人都有不同的见解,工行的规模最大农行最方便网点最多,主要经营业务有信用卡、
关于四大银行信用卡哪个好人们可以根据以上的优点还有自己的实际情况 去进行对比,选择自己认为最好的最为
而我国国有四大银行的信用卡产品不但品种齐全,而且网点众多,深受消费者、持卡人的喜爱。那这四大银行哪家
中国 四大银行排名第一:中国银行 中国银行是中国四大银行中历史最悠久的银行,于1912年1月24日由孙中山
![[银行]各大银行信用卡平均额度排行榜](http://www.southmoney.com/touzilicai/UploadFiles_7260/201310/20131021101058616.jpg)
[银行]各大银行信用卡平均额度排行榜
635x1002 - 178KB - JPEG

【信用卡推荐】各大银行信用卡通过率排行榜
277x240 - 16KB - JPEG

2017信用卡排行榜 各大银行哪款信用卡值得办
600x290 - 19KB - JPEG
为什么四大银行信用卡我都过了,而哪些小虾米
512x273 - 12KB - JPEG

各大银行信用卡谁最强? 且看信用卡就交易排行榜
652x559 - 359KB - JPEG

各大银行信用卡谁最强? 且看信用卡就交易排行榜
594x462 - 182KB - JPEG

国有四大银行的信用卡提额用卡小技巧
500x348 - 24KB - JPEG

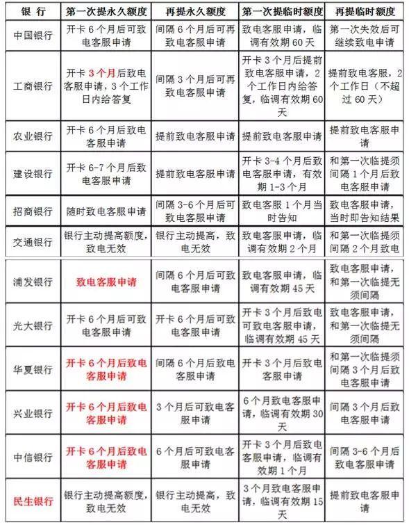
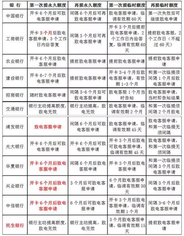
各大银行信用卡提额标准曝光!现在收藏还来得
589x755 - 103KB - JPEG
最新 | 2018各大银行信用卡排行大PK
571x385 - 30KB - JPEG

刷卡需谨慎!信用卡商城买本利弊分析
500x588 - 102KB - JPEG

四大银行信用卡那么难申请,为什么大家还挤破
527x350 - 47KB - JPEG

信用卡网上申请办理攻略(入口+秒批方法)
368x263 - 13KB - JPEG

最新各大银行信用卡生日刷卡优惠信息大全 生
715x1207 - 293KB - JPEG
新西兰四大银行信用卡返利哪家强?权威分析!看
640x235 - 10KB - JPEG

双11剁手不肉疼!四大银行信用卡薅羊毛攻略
597x398 - 21KB - JPEG