
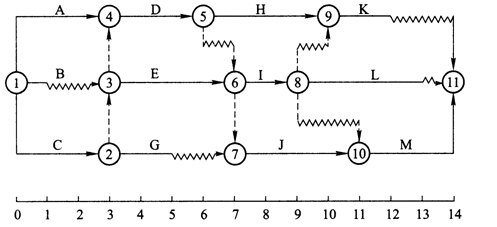
某单代号网络计划如下图所示,工作D的自由时差
486x242 - 21KB - JPEG
.jpg)
单代号网络计划的自由时差等于()。A.该工作与
413x162 - 10KB - JPEG

双代号网络图中总时差和自由时差的求解方法
500x268 - 16KB - JPEG

某单代号网络计划如右图所示,工作D的自由时差
280x176 - 11KB - JPEG
监理工程师难点知识:单代号搭接网络计划时间
363x215 - 12KB - JPEG

当隐蔽的电缆槽道与屋内无保温层的热力管道交
475x235 - 15KB - JPEG

监理工程师复习要点:单代号关键线路_建设工程
667x305 - 72KB - JPEG

工程网络计划的计算工期等于()。A.单代号网络
361x214 - 14KB - JPEG

单代号网络计划中,关键线路是指( )的线路。
337x192 - 7KB - JPEG

时差的运用典型例题_建设工程教育网
517x254 - 18KB - JPEG
监理工程师难点知识:单代号搭接网络计划时间
400x294 - 25KB - JPEG

2009年二级建造师《建设工程施工管理》真题
469x225 - 9KB - JPEG

单代号网络计划
553x270 - 17KB - JPEG

双代号时标网络计划图
447x247 - 20KB - JPEG

单选31-40:2014年一级建造师《项目管理》最
497x227 - 44KB - JPEG
【提问】单代号网络自由时差和总时差计算有没有简便的计算方法?【回答】学员chilly803,您好!您的问题答复
单代号网络自由时差可以大于总时差?单代号网络自由时差可以大于总时差?首先弄清楚这两个概念:所谓总时差
自由时差,简称FF(Free Float),指一项工作在不影响其紧后工作最早开始时间的条件下,本工作可以利用的
单代号网络计划中工作的自由时差和该工作与其紧后工作之间的时间间隔的关系为(自由时差等于该工作与其各紧
单代号网络计划中自由时差(FF)如何计算?(1)对于有紧后工作的工作,其自由时差 Deng 于本工作之紧后
【提问】双代号网络总时差与自由时差怎么算?自由时差什么时候为零?总时差什么时候为零?【回答】学员z
你可能喜欢 单项选择题 为了加快施工进度,施工协调部门根据项目经理的要求,增加夜班作业,属于管理职能中
A.该工作与紧前工作时间间隔的最大值 B.该工作与紧后工作时间间隔的最大值 C.该工作与紧前工作时间间隔