
康佳XQG75-B12283Z变频滚筒洗衣机图赏
900x596 - 391KB - JPEG

全自动洗衣机分解图 - 产品画册 - 画册\/宣传单\/
600x444 - 245KB - JPEG

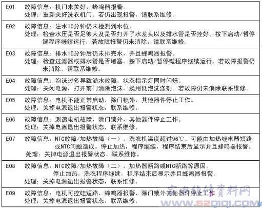
康佳XQG60-6081W滚筒洗衣机常见故障代码表
511x405 - 68KB - JPEG

康佳小型双桶洗衣机-成都郫县安靖二手手机
360x590 - 21KB - JPEG

冰箱定时器工作原理
709x327 - 50KB - JPEG

来自竹林的新鲜空气 康佳空气净化器推荐(全文
500x385 - 23KB - JPEG

康佳原汁机KJ-YJ18D 请看我的与众不同
321x500 - 15KB - JPEG

康佳(konka)电压力锅 KPC-JXE4A独有降脂功
310x233 - 24KB - JPEG

康佳空调,100%精铜管走精益制造路线(组图)
314x243 - 46KB - JPEG

康佳780系列多门冰箱门不平维修指引_家电维
561x385 - 41KB - JPEG

卖康佳32寸等离子电视残骸 - 电脑配件 - 顺德人
1024x768 - 79KB - JPEG

康佳冰箱质量怎么样 康佳冰箱官网价格-爱福窝
505x349 - 77KB - JPEG

【康佳KQ-JH03E空气净化器有效滤除PM2.5,吸
707x427 - 75KB - JPEG

【前所未有 康佳4K曲面嫦娥电视6999元预售中
328x483 - 45KB - JPEG

【南京新康佳】新式锁的解读--弹片
668x669 - 35KB - JPEG
康佳洗衣机内桶怎么拆.康佳洗衣机如果锈的太死,最好的方式是用风炮,很轻松就掉了,然后把洗衣机翻过来,
在线互动式文档分享平台,在这里,您可以和千万网友分享自己手中的文档,全文阅读其他用户的文档,同时,也
把洗衣机侧倒,注意应小心轻放,并应在地上先铺上一块软布,以免损坏机子表面,松 开绑住电机引线的扎线,
本地宝本地宝经验提供【康佳洗衣机维修】康佳洗衣机常见故障维修办法有关的信息,
ZOL手机版为您提供最新最热康佳洗衣机信息,包括最热康佳洗衣机报价,最热康佳洗衣机参数,最热康佳洗衣机评测
另外洗衣机内胆外壁比较潮湿,容易滋生5、关闭电源,槽内的水放置浸泡2~3小时,待充分分解污垢,杀灭细菌。
它的结构比较简单,维修方便,洗净率高,但对衣物磨损率大,用水多。总之康佳洗衣机质量不好,售后也不好。
天猫精选康佳洗衣机主板专题,我们从价格、评价、销量出发,为您精选了和康佳洗衣机主板相关的1124个商品
展开全部 康佳洗衣机使用步骤如下: 一,插上电源插头,放下或接好排水管,打开自来水龙头,将洗涤物和洗衣