
南京信息工程大学
400x492 - 128KB - JPEG

从南京火车站到南京信息工程大学怎么去?
500x317 - 37KB - JPEG

2014年南京信息工程大学成考招生简章(江苏)
500x577 - 158KB - JPEG

《控制工程》杂志社官方征稿_第1页_南京信息
281x397 - 181KB - PNG

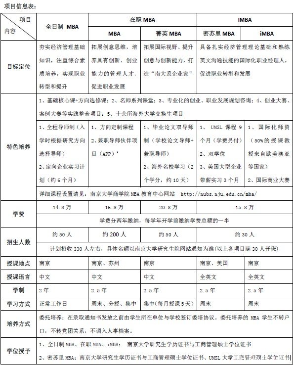
2014年南京大学商学院MBA招生简章
595x738 - 118KB - JPEG

北京邮电大学2011年广东招生录取分数线
399x234 - 30KB - JPEG

南京信息工程大学图片
1024x768 - 173KB - JPEG

南京信息工程大学滨江学院的宿舍条件怎么样大
500x375 - 22KB - JPEG

南京信息工程大学2015年分省分专业招生计划
1282x1139 - 57KB - PNG

南京信息工程大学校花女神来了,估计要火了-女
640x853 - 121KB - JPEG

大五比赛南京信息工程大学第六期宣传图片
950x632 - 103KB - JPEG

南京信息工程大学是几本 是一本还是二本?
763x370 - 217KB - JPEG

南京信息工程大学杨文宣
300x400 - 71KB - JPEG

南京信息工程大学图书馆
300x219 - 19KB - JPEG

南京信息工程大学滨江学院无锡校区设计方案选
550x341 - 404KB - PNG
南京信息工程大学(Nanjing University of Information Science&Technology)享有“中国气象人才摇篮”之
主办单位:南京信息工程大学 技术支持:深圳市汉码软件技术有限公司 邮编:210044 今日访问量:4482
【南京信息工程大学】图吧行业信息网提供最新最全的南京信息工程大学地点、电话、邮编等信息查询
南京信息工程大学的通讯地址,邮编,区号,学校电话,2018年南京信息工程大学邮编:210044。
武汉美术网高考频道为大家提供南京信息工程大学邮编,南京信息工程大学邮编号码等有关南京信息工程大学的
【南京信息工程大学-文德楼】图吧行业信息网提供最新最全的南京信息工程大学-文德楼地点、电话、邮编等信息
南京信息工程大学-电子与信息工程学院官方网站
用户名: 密 码: 语 言: 繁体中文 记住用户名 登 录 手机智能版|电脑版
南京市南京信息工程大学中苑南门地址、电话、简介,并提供南京市南京信息工程大学中苑南门价格、服务、电话