![[地理] 高中地理答题思路&模板集锦(超多超细](https://txt39-1.book118.com/2017/1025/book137873/137872985.png)
[地理] 高中地理答题思路&模板集锦(超多超细
993x1404 - 89KB - PNG
2018高中地理综合题答题模板思路归纳(不可错
640x820 - 114KB - JPEG

(地理2012年教师招聘高中地理大题答题模版大
794x1123 - 42KB - PNG

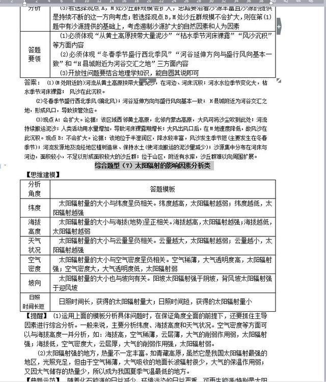
高中地理知识点(含高考地理大题答题模板.重要
447x250 - 29KB - JPEG

高中地理答题模板app.doc
794x1123 - 32KB - PNG

高中地理问答题答题模板全汇总 | 必修+选修&
418x419 - 45KB - JPEG

退休老教师:2018高中三年地理综合答题万能模
640x756 - 120KB - JPEG

地理老师:2018高中三年地理综合答题万能模板
640x797 - 120KB - JPEG

地理老师:2018高中三年地理综合答题万能模板
640x764 - 107KB - JPEG

退休老教师:2018高中三年地理综合答题万能模
640x780 - 104KB - JPEG

退休老教师:2018高中三年地理综合答题万能模
640x750 - 137KB - JPEG

地理老师:2018高中三年地理综合答题万能模板
640x718 - 104KB - JPEG

地理老师:2018高中三年地理综合答题万能模板
640x657 - 104KB - JPEG

地理老师:2018高中三年地理综合答题万能模板
633x278 - 22KB - JPEG

名师学习方法资料库--高中地理答题模板.docx
993x1404 - 100KB - PNG
想学好高中地理,除了认真听讲,理解+记忆外,你还需要掌握正确的答题模板。小编精心整理了高中地理的万能
下文有途网小编给大家整理了2018高考地理答题模板,供参考!2019高考地理31种答题模板 高中地理万能公式
高中地理必修一各章框架图汇总 下面高三网小编为大家整理了《最新2018年高考地理答题模板精选》,供大家
高一网权威发布2018年高考地理答题模板:万能的答题技巧别错过,更多2018年高考地理答题模板相关信息请访问
今天给大家带来的是高中地理综合题答题模板思路归纳,是一份不可错过的高分秘籍哦!近几年的高考地理考试对
为了方便2018高考的考生,更好的学习地理知识,国补教育临沂校区小编搜集整理了 部分高考地理答题模板,供
在线互动式文档分享平台,在这里,您可以和千万网友分享自己手中的文档,全文阅读其他用户的文档,同时,也
2018年高考地理答题模板 一、工业综合整治措施: 1.调整工业高中地理知识点总结大全 2019地理大题答题模板
2018年高考已经进入了倒计时阶段,下面是小编为大家精心推荐的一些高考地理的万能高考地理答题模板攻略