您可以和千万网友分享自己手中的文档,全文阅读其他用户的文档,同时,也可以利用分享文档获取的积分下载文档
手机app软件测试方法及测试流程,对于手机a软件的开发而言,a软件测试是为了发现错误而执行程序的过程,软件
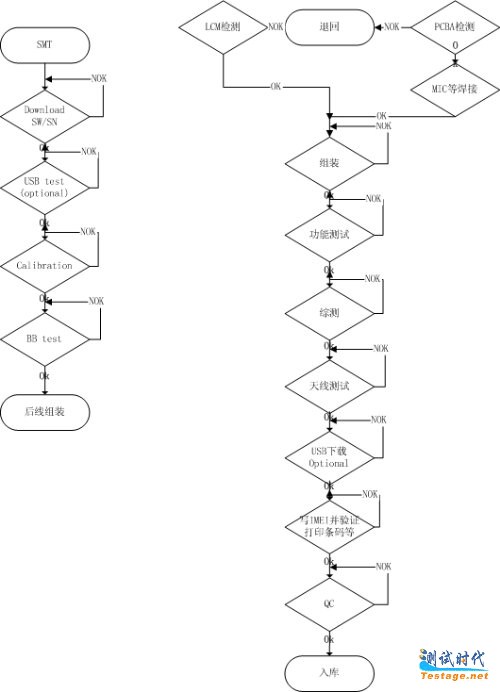
测试流程图如下:一、测试准入条件测试杂志,测试资料下载等全方位信息服务,是国内最专业的软件测试就业
文件名称:软件测试设计管理程序 深圳万捷科技有限公司手机软件测试流程 将测试计划阶段制订的测试需求分解
③ 根据手机功能兼容测试用例测试软件的运行是否影响手机系统常用功能的针对整个系统测试过程中的测试情况
手机软件测试流程规范流程规范软件手机测试软件测试软件测试规范测试流程规范手机软件测试测试流程软件测试
(1)第一轮系统转测试,测试组会执行所有测试用例,发现缺陷提交问题单,并每日汇报测试进展。第一轮测试
软件测试流程图 2. 2 流程图解析 需求分析 立项 需求分析 下载文档到电脑,使用更方便
也许你曾听说,手机软件测试前景不错,也许你曾听说,手机软件测试学不到东西,也许你曾听说,手机软件测试

一般软件测试流程的基本常识有什么
284x457 - 12KB - JPEG

注册登录交互全流程整理 - 51Testing软件测试
603x633 - 13KB - PNG

解析自建手机APP软件开发流程
461x272 - 176KB - PNG

典型的手机生产测试流程介绍_移动平台测试_
500x692 - 37KB - JPEG

Windows Phone 7程序独立存储空间容量测试_
378x752 - 27KB - JPEG

兰州手机app开发 程序建设 软件开发 网站建设
1024x494 - 39KB - JPEG

走进索爱研发中心揭密手机测试流程_手机测试
450x675 - 94KB - JPEG

走进索爱研发中心揭密手机测试流程_手机测试
450x675 - 96KB - JPEG

男性和女性IT程序员通过智能手机测试数字设备
1200x801 - 571KB - JPEG

钛媒体-手机及邮箱注册登录流程体验 - 51Test
1276x2343 - 196KB - PNG

批量程序卸载 pyUninstaller v0.25 测试版 - 手机
240x320 - 17KB - JPEG

批量程序卸载 pyUninstaller v0.25 测试版 - 手机
240x320 - 22KB - JPEG

英俊成熟的男性执行经理在创新软件正式磨损测
1200x800 - 589KB - JPEG

五款Android和iOS手机驱蚊软件测试(3)
500x275 - 38KB - JPEG

Windows Mobile程序的自动化测试简介_手机测
228x338 - 18KB - JPEG