在线互动式文档分享平台,在这里,您可以和千万网友分享自己手中的文档,全文阅读其他用户的文档,同时,也
电大2064管理学基础2018-1电大,基础,管理,管理学基础,学基础,管理学,2018学
试卷代号:2064 中央广播电视大学2013-2 014学年度第一学期“开放专科”期末考试 管理学基础 试题 2014年1
2017年2月(试卷号2064)《管理学基础》电大试题答案(最新).pdf,试卷代号:2064国家开放大学(中央广播电视大学
传统的目标设定过程是由企业最高的管理者完成的,现代管理学提倡(A)。它需要完整有效的(B)坐基础。
2064管理学基础 喜欢下雪的火娃|2012-07-02|暂无评价|0|0|简介|电大2012年7月考试复习资料 分享至:×
提供《管理学基础》复习资料适用2064号试卷的内容摘要:6.计划工作总是针对需要解决的新问题和可能发生的新
提供2064管理学基础的内容摘要:试卷代号:2064中央广播电视大学2011-2012学年度第一学期“开放专科”期末
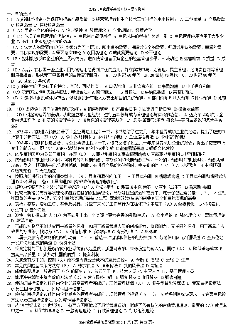
提供《管理学基础》复习资料适用2064号试卷的内容摘要:《管理学基础》复习资料一、单项选择1.管理的首要

2017年1月【试卷号2064】《管理学基础》电
800x1090 - 225KB - PNG

2064+管理学基础期末应考指南20160106概述
1123x794 - 94KB - PNG

2064 管理学基础 2013.7.pdf
800x976 - 274KB - PNG

2064管理学基础电大专科考试小抄.doc
993x1404 - 114KB - PNG

管理学基础2064(200501)
1712x2000 - 50KB - PNG

2017年最新电大2064管理学基础-1.doc
794x1123 - 104KB - PNG

2064+管理学基础期末应考指南20160106.doc
141x200 - 25KB - PNG

2017年1月秋季学期专科期末考试管理学基础试
800x1245 - 203KB - PNG

中央电大历届管理学基础试题库试卷代号2064
2235x3408 - 56KB - PNG

份开放专科期末考试试题及答案_管理学基础(代
800x1134 - 201KB - PNG

2014年电大工商管理《管理学基础》试题及答
993x1404 - 119KB - PNG

最新2015年电大工商管理《管理学基础》试题
993x1404 - 123KB - PNG

电大:哈尔滨电大管理学基础2016秋哈尔滨电大
993x1404 - 99KB - PNG

最新电大《管理学基础》期末考试答案小抄(考
993x1404 - 218KB - PNG

2015年 电大 管理学基础考试题.doc全文-资格考
993x1404 - 108KB - PNG