
脐静脉穿刺术知情同意书模板
750x563 - 100KB - JPEG

70例新生儿脐静脉置管术异位的临床分析.doc
794x1123 - 46KB - PNG
70例新生儿脐静脉置管术异位的临床分析-龙源
1000x1089 - 470KB - JPEG

超声引导下脐静脉穿刺术的护理_word文档在线
1449x2078 - 893KB - PNG

新生儿脐静脉置管术五步曲,收藏!_医学界儿科
590x522 - 34KB - JPEG

新生儿脐静脉置管术五步曲,收藏!_医学界儿科
625x424 - 28KB - JPEG

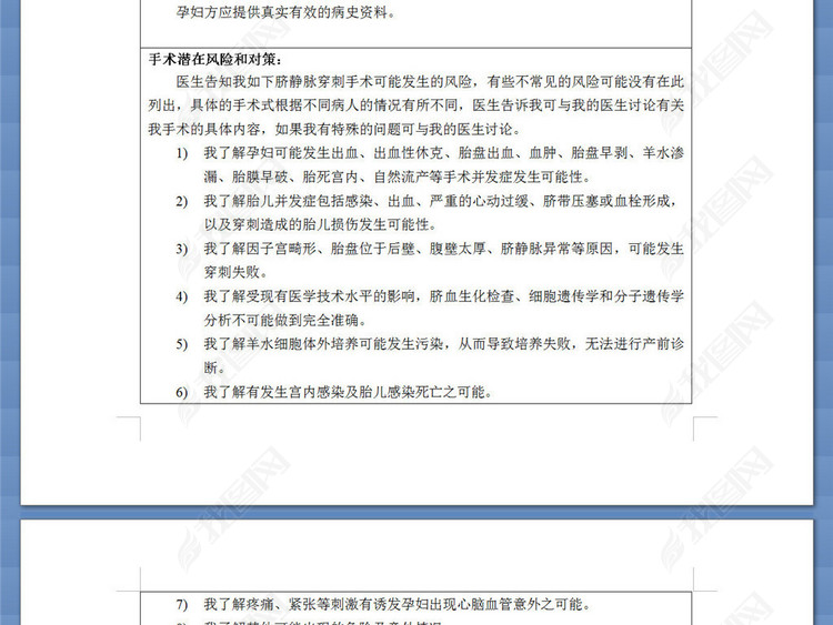
脐静脉穿刺术知情同意书
109x154 - 8KB - JPEG

新生儿脐静脉置管术五步曲,收藏!
274x348 - 16KB - JPEG

新生儿脐静脉置管术五步曲,收藏!
400x300 - 13KB - JPEG

超声引导下脐静脉穿刺在产前诊断中应用的初步
1438x2071 - 994KB - PNG

16例新生儿脐静脉插管末端细菌培养分析_wor
1432x1974 - 1040KB - PNG

70例新生儿脐静脉置管术异位的临床分析.doc
141x200 - 11KB - PNG

浅析妊娠期女性贫血_妊娠期_女性_贫血_med
476x601 - 25KB - JPEG

山楂叶原花青素多聚体对人脐静脉内皮细胞钙活
800x1203 - 412KB - PNG

新生儿脐静脉置管术五步曲,收藏!_医学界儿科
440x252 - 21KB - JPEG
新生儿脐静脉穿刺术解剖及训练标本的制作,田顺亮,孙建森,局解手术学杂志杂志。正>新生儿脐静脉尚未闭锁,
新生儿脐静脉穿刺术解剖及训练标本的制作-新生儿脐静脉尚未闭锁,故经脐静脉穿刺给药在新生儿治疗及抢救过程
4、讨论:脐静脉穿刺是产房内新生儿复苏时常用的操提供MBA资源,经济,管理,商业,培训,资讯,企业管理,管理
新生儿脐静脉穿刺术解剖及训练标本的制作 下载积分:2990 内容提示:新生儿脐静脉穿刺术解剖及训练标本的
在线互动式文档分享平台,在这里,您可以和千万网友分享自己手中的文档,全文阅读其他用户的文档,同时,也
高级婴儿全身静脉穿刺模型 您只要致电:021-56388072,我们可以帮您推荐符合您要求的 新生儿脐静脉穿刺训练
新生儿脐静脉穿刺术101例的护理体会穿刺,静脉,护理,新生儿,护理心得,脐静脉,护理体会,101例,穿刺术,穿刺术
脐静脉穿刺 穿刺术 脐静脉插管 解剖标本 新生儿治疗 外部形态 临床医护人员 尸体 设计制作 防腐固定
可对于小儿来说,这静脉穿刺就是一项高难操作,不光是血管不好找,就是孩子全县首例新生儿脐静脉穿刺置管!