
京东售后调整:退货回传单号时间缩短一半!
508x365 - 56KB - JPEG

网购选谁?五大电商平台下单-退货实战对比
550x507 - 112KB - JPEG

先退款后退货 京东售后升级闪电退款最快14
554x420 - 83KB - JPEG

质疑京东商城售后 无故拖延退货难(组图)
498x664 - 98KB - JPEG

无条件退货是否属实?315京东购物暗访(全文)
500x347 - 22KB - JPEG

红网 - 消费维权 - 京东商城退货上门取件7天了
840x746 - 104KB - JPEG

我在京东自营买了个手机,现在申请售后退货。
360x640 - 50KB - JPEG

先退款后退货 京东售后升级闪电退款最快14
494x368 - 86KB - PNG

京东买的小米手机收到后发现坏了退货近一月迟
854x973 - 342KB - JPEG

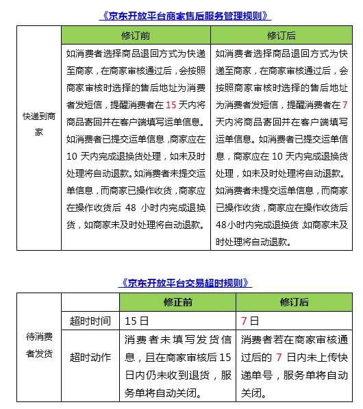
京东调整售后规则:退货回传单号缩短为7日
530x597 - 76KB - JPEG

京东拍卖紫砂壶退货需要多长时间?_开淘网
874x452 - 116KB - PNG

京东售后满意度调查。确定这不是在开玩笑?_
900x455 - 34KB - JPEG

京东退货换货运费谁承担_京东退货和换货运费
656x556 - 28KB - PNG

京涛老师:京东自主售后添加默认退货地址功能
666x313 - 126KB - PNG

京东自营售后申请斐讯商品退货退款通道开启
945x1353 - 126KB - JPEG
昨天到的手机,屏幕一半触屏不好使,今天申请的售后退货,明天快递来取件,一般一天内检测、审核退款流程就
不是可以7天无原因退货吗,那京东售后跟我说拆封后就不行退了 你好,七天无理由退款指的是商品在不影响二次
关于“京东退货钱多久到账”这个问题,通常是在退货商品返回到京东售后后具体京东退货钱多久到账看实际情况
京东购买的商品发生退货,京东售后要多快才可以检测处理完成,这已经是第四天了,还要几天可以处理完成,
展开全部 京东很垃圾了,有得人说京东东西很正品,其实不是的,在淘宝入驻的商家京东也会去入驻的,但是
京东的商品退货了,京东收到了,展开全部 这个如果时间太久你可以联系京东客服问问进度的,一般也是一个
刚从京东售后(去年下半年开始叫客户服务部)离职,作为京东离职员工,不吹不黑的聊聊京东自营的售后问题。
(5)我决定申请退货,提交售后订单10小时后,京东售后给我打来电话,告诉我信用良好,因此不取回产品,
京东售后服务心得—直接退货篇 对于修不好但京东又不想给你换新处理的商品,京东一般都会直接给你打折退货